Human in vitro-induced regulatory T cells display Dlgh1dependent and PKC-θ restrained suppressive activity
- PMID: 28652577
- PMCID: PMC5484704
- DOI: 10.1038/s41598-017-04053-5
Human in vitro-induced regulatory T cells display Dlgh1dependent and PKC-θ restrained suppressive activity
Erratum in
-
Author Correction: Human in vitro-induced regulatory T cells display Dlgh1 dependent and PKC-θ restrained suppressive activity.Sci Rep. 2020 Feb 19;10(1):3317. doi: 10.1038/s41598-020-60485-6. Sci Rep. 2020. PMID: 32076101 Free PMC article.
Abstract
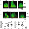
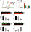
In vitro induced human regulatory T cells (iTregs) have demonstrated in vivo therapeutic utility, but pathways regulating their function have not been elucidated. Here, we report that human iTregs generated in vitro from naïve cord blood cells preferentially recruit Disc large homolog 1 (Dlgh1) and exclude protein kinase C (PKC)-θ from immunological synapses formed on supported lipid bilayers with laterally mobile ICAM-1 and anti-CD3 mAb. Also, iTregs display elevated Dlgh1 overall and Dlgh1-dependent p38 phosphorylation, higher levels of phosphatase and tensin homolog (PTEN), and diminished Akt phosphorylation. Pharmacological interruption of PKC-θ increases and Dlgh1 silencing decreases the ability of iTregs to suppress interferon-γ production by CD4+CD25- effector T cells (Teff). Comparison with expanded cord blood-derived CD4+CD25hi tTreg and expanded Teffs from the same donors indicate that iTreg are intermediate between expanded CD4+CD25hi tTregs and Teffs, whereas modulation of suppressive activities by PKC-θ and Dlgh1 signaling pathways are shared.
Conflict of interest statement
The authors declare that they have no competing interests.
Figures
References
Publication types
MeSH terms
Substances
Grants and funding
LinkOut - more resources
Full Text Sources
Other Literature Sources
Research Materials
Miscellaneous
