Monocytes and Granulocytes Reduce CD38 Expression Levels on Myeloma Cells in Patients Treated with Daratumumab
- PMID: 29025767
- PMCID: PMC5732844
- DOI: 10.1158/1078-0432.CCR-17-2027
Monocytes and Granulocytes Reduce CD38 Expression Levels on Myeloma Cells in Patients Treated with Daratumumab
Abstract
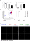
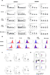
Purpose: Daratumumab treatment results in a marked reduction of CD38 expression on multiple myeloma cells. The aim of this study was to investigate the clinical implications and the underlying mechanisms of daratumumab-mediated CD38 reduction.Experimental Design: We evaluated the effect of daratumumab alone or in combination with lenalidomide-dexamethasone, on CD38 levels of multiple myeloma cells and nontumor immune cells in the GEN501 study (daratumumab monotherapy) and the GEN503 study (daratumumab combined with lenalidomide-dexamethasone). In vitro assays were also performed.Results: In both trials, daratumumab reduced CD38 expression on multiple myeloma cells within hours after starting the first infusion, regardless of depth and duration of the response. In addition, CD38 expression on nontumor immune cells, including natural killer cells, T cells, B cells, and monocytes, was also reduced irrespective of alterations in their absolute numbers during therapy. In-depth analyses revealed that CD38 levels of multiple myeloma cells were only reduced in the presence of complement or effector cells, suggesting that the rapid elimination of CD38high multiple myeloma cells can contribute to CD38 reduction. In addition, we discovered that daratumumab-CD38 complexes and accompanying cell membrane were actively transferred from multiple myeloma cells to monocytes and granulocytes. This process of trogocytosis was also associated with reduced surface levels of some other membrane proteins, including CD49d, CD56, and CD138.Conclusions: Daratumumab rapidly reduced CD38 expression levels, at least in part, through trogocytosis. Importantly, all these effects also occurred in patients with deep and durable responses, thus excluding CD38 reduction alone as a mechanism of daratumumab resistance.The trials were registered at www.clinicaltrials.gov as NCT00574288 (GEN501) and NCT1615029 (GEN503). Clin Cancer Res; 23(24); 7498-511. ©2017 AACR.
Trial registration: ClinicalTrials.gov NCT00574288 NCT01615029.
©2017 American Association for Cancer Research.
Figures
References
-
- Lokhorst HM, Plesner T, Laubach JP, Nahi H, Gimsing P, Hansson M, et al. Targeting CD38 with Daratumumab Monotherapy in Multiple Myeloma. N Engl J Med. 2015;373(13):1207–19. - PubMed
-
- Lonial S, Weiss BM, Usmani SZ, Singhal S, Chari A, Bahlis NJ, et al. Daratumumab monotherapy in patients with treatment-refractory multiple myeloma (SIRIUS): an open-label, randomised, phase 2 trial. Lancet. 2016;(15):10–6736. - PubMed
-
- Nijhof IS, Groen RW, Noort WA, van KB, de Jong-Korlaar R, Bakker J, et al. Preclinical Evidence for the Therapeutic Potential of CD38-Targeted Immuno-Chemotherapy in Multiple Myeloma Patients Refractory to Lenalidomide and Bortezomib. Clin Cancer Res. 2015;21(12):2802–10. - PubMed
-
- Dimopoulos MA, Oriol A, Nahi H, San-Miguel J, Bahlis NJ, Usmani SZ, et al. Daratumumab, Lenalidomide, and Dexamethasone for Multiple Myeloma. N Engl J Med. 2016;375(14):1319–31. - PubMed
Publication types
MeSH terms
Substances
Associated data
Grants and funding
LinkOut - more resources
Full Text Sources
Other Literature Sources
Medical
Research Materials
