Skip to main page content
U.S. flag

An official website of the United States government

Dot gov

The .gov means it’s official.
Federal government websites often end in .gov or .mil. Before sharing sensitive information, make sure you’re on a federal government site.

Https

The site is secure.
The https:// ensures that you are connecting to the official website and that any information you provide is encrypted and transmitted securely.

Access keys NCBI Homepage MyNCBI Homepage Main Content Main Navigation
Randomized Controlled Trial
. 2017 Oct-Dec;22(4):644-664.
doi: 10.1080/13811118.2017.1392915. Epub 2018 Feb 12.

Developing Adaptive Treatment Strategies to Address Suicidal Risk in College Students: A Pilot Sequential, Multiple Assignment, Randomized Trial (SMART)

Randomized Controlled Trial

Developing Adaptive Treatment Strategies to Address Suicidal Risk in College Students: A Pilot Sequential, Multiple Assignment, Randomized Trial (SMART)

Jacqueline Pistorello et al. Arch Suicide Res. 2017 Oct-Dec.

Abstract

This pilot study investigated the potential to utilize adaptive treatment strategies for treating moderate to severe suicidal risk among college students. This article will describe the unique study design and report on feasibility and acceptability findings. A 2-stage Sequential Multiple Assignment Randomized Trial (SMART) was conducted: In Stage 1, 62 suicidal college students were randomized to either a suicide-focused or a treatment-as-usual condition (4-8 weeks). Those deemed insufficient responders were re-randomized to one of two Stage 2 interventions-both suicide-focused but one comprehensive and multimodal and the other flexible and theoretically agnostic (4-16 additional weeks). Recruitment rates were high, treatment dropout levels were lower than expected for the setting, study dropouts were rare, and counselors were able to deliver suicide-focused approaches with fidelity. Treatment satisfaction was high among clients and moderately high among counselors. Findings from this pilot show that a SMART is highly feasible and acceptable to suicidal college students, counselors, and campuses.

Keywords: CAMS; DBT; SMART; adaptive strategies; college students; suicidality.

PubMed Disclaimer

Conflict of interest statement

DISCLOSURES

The content is solely the responsibility of the authors and does not necessarily represent the official views of the National Institutes of Health. The authors would like to thank the following: 1) University of Nevada Reno Counseling Services and Cindy Marczynski for supporting the integration of this study into a working clinic and students for agreeing to participate in study, 2) Shari Manning for providing DBT training, 3) Kate Comtois, Daniel Almirall, and Sherry Benton for serving on the Data Safety and Monitoring Board; 4) Gretchen Ruhe for conducting the training and reliability checks on interviews, 5) Asher Siegelman, Brian Piehl, and Samantha Chalker for helping with CAMS adherence, 6) Katheryn Korslund and Jesse Homan for conducting DBT adherence; and 7) Veronica Dahir and Tatyana Kaplan for conducting the qualitative analyses of exit interviews.

Figures

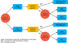
FIGURE 1.
FIGURE 1.
Suicidal College Student Client Flow through the SMART.
FIGURE 2.
FIGURE 2.
CONSORT.diagram Flow of participants through SMART for suicidal college students.

References

    1. American College Health Association (ACHA). 2016. American College Health Association-National College Health Assessment II: Reference Group Executive Summary Spring 2016 Hanover, MD: American College Health Association.
    1. Almirall D, Compton SN, Gunlicks-Stoessel M, Duan N, & Murphy SA (2012). Designing a pilot sequential multiple assignment randomized trial for developing an adaptive treatment strategy. Statistics in Medicine, 17, 1887–1902. PMCID: PMC3399974 - PMC - PubMed
    1. Attkisson CC, & Zwick R (1982). The Client Satisfaction Questionnaire: Psychometric properties and correlations with service utilization and psychotherapy outcome. Evaluation and program planning, 5(3), 233–237. - PubMed
    1. Andreasson K, Krogh J, Wenneberg C, Jessen HKL, Krakauer K, Gluud C, … Nordentoft M. (2016). Effectiveness of dialectical behavior therapy versus collaborative assessment and mangament of suicidality treatment for reduction of self-harm in adults with borderline personality traits and disorder: A randomized observer-blinded clinical trial. Depression and Anxiety, 33(6), 520–530. - PubMed
    1. Beck AT, Brown GK, Berchick RJ, Stewart BL, & Steer RA (1990). Relationship between hopelessness and ultimate suicide: A replication with psychiatric outpatients. The American Journal of Psychiatry, 147(2), 190–195. - PubMed

Publication types