Cumulative Psychosocial Risk is a Salient Predictor of Depressive Symptoms among Vertically HIV-Infected and HIV-Affected Adolescents at the Kenyan Coast
- PMID: 29248090
- PMCID: PMC6626548
- DOI: 10.1016/j.aogh.2017.10.024
Cumulative Psychosocial Risk is a Salient Predictor of Depressive Symptoms among Vertically HIV-Infected and HIV-Affected Adolescents at the Kenyan Coast
Abstract
Background: Little is known of mental health outcomes among vertically HIV-infected or HIV-affected adolescents in Africa.
Objectives: The current study set out to describe depressive symptoms and their correlates among vertically HIV-infected and HIV-affected adolescents at the Kenyan Coast.
Methods: 130 adolescents (vertically HIV-infected [n = 44], HIV-affected [n = 53], and unexposed [n = 33]) and their caregivers participated in this cross-sectional study. An adapted version of the Beck Depression Inventory-11 (BDI) was administered to examine depressive symptoms in both adolescents and caregivers, together with measures of sociodemographic, medical, and anthropometric characteristics.
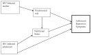
Findings: Our analysis indicated a main effect of HIV status on mean BDI scores in HIV-infected (18.4 [SD = 8.3) and HIV-affected (16.8 [SD = 7.3]) adolescents compared to the community controls (12.0 [SD = 7.9]), F (2, 127) = 6.704, P = .002, η2 = .095. Post hoc analysis showed that BDI scores of HIV-infected adolescents were higher than those of community controls (P < .001). Similarly, HIV-affected adolescents had BDI scores that were higher than those of community controls (P = .007). However, there was no difference in BDI scores between HIV-infected and HIV-affected adolescents (P = .304). A path analytic model indicated that cumulative psychosocial risk (orphanhood, family poverty, and caregiver depressive symptoms) were positive predictors of BDI scores among adolescents, while nutritional status had a limited role.
Conclusions: Both HIV-infected and HIV-affected adolescents are at a high risk of experiencing depressive symptoms, largely due to the multiple psychosocial risk factors in their environment. The provision of adequate psychosocial support and counseling needs to become an integral part of the care program for adolescents from families living with HIV/AIDS at the Kenyan coast and other similar settings.
Keywords: HIV; Kenya; adolescents; cumulative risk; depressive symptoms.
Copyright © 2017 The Authors. Published by Elsevier Inc. All rights reserved.
Conflict of interest statement
Conflicts of Interest: The authors declare that there is no conflict of interest regarding the publication of this paper.
Figures
References
-
- Catallozzi M, Futterman DC. HIV in adolescents. Curr Infect Dis Rep. 2005;7:401–5. - PubMed
-
- Hazra R, Siberry GK, Mofenson LM. Growing up with HIV: children, adolescents, and young adults with perinatally acquired HIV infection. Annu Rev Med. 2010;61:169–85. - PubMed
-
- Kamau JW, Kuria W, Mathai M, Atwoli L, Kangethe R. Psychiatric morbidity among HIV-infected children and adolescents in a resource-poor Kenyan urban community. AIDS Care. 2012;24:836–42. - PubMed
MeSH terms
Grants and funding
LinkOut - more resources
Full Text Sources
Other Literature Sources
Medical
