Long noncoding RNA TUG1 is a diagnostic factor in lung adenocarcinoma and suppresses apoptosis via epigenetic silencing of BAX
- PMID: 29254212
- PMCID: PMC5731922
- DOI: 10.18632/oncotarget.22058
Long noncoding RNA TUG1 is a diagnostic factor in lung adenocarcinoma and suppresses apoptosis via epigenetic silencing of BAX
Abstract
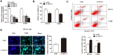
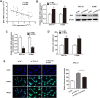
Lung cancer is one of the leading causes of cancer-related mortality, and responds badly to existing treatment. Thus, it is of urgent need to identify novel diagnostic markers and therapeutic targets. Increasing evidences have indicated that long non-coding RNAs (lncRNAs) play an important role in initiation and progression of lung cancer. However, the role of lncRNA Taurine upregulated 1 (TUG1) in lung adenocarcinoma (LAD) progression is not well known. In this study, we determined the diagnostic value of TUG1 in LAD patients, and further uncovered the underlying functional mechanism. Our results showed that TUG1 was significantly upregulated in LAD cells and serum samples. Receiver operator characteristic (ROC) analysis suggested a relatively higher area under the curve (AUC) of TUG1 (0.756) contrast to cyfra21-1 (0.619). In addition, high TUG1 level was associated with enhanced tumor size, degree of differentiation, lymph node metastases, distant metastasis and TNM stage. Cell functional assays showed that knockdown of TUG1 suppressed LAD cell viability and promoted cell apoptosis. We then sought to reveal the underlying regulatory mechanism, and the pro-apoptotic protein BAX was then identified as the downstream target of TUG1. Gain and loss functional assays showed that inhibition of BAX reversed the induced apoptosis by TUG1 knockdown. Finally, RNA immunoprecipitation and Chromatin immunoprecipitation revealed that TUG1 suppressed BAX expression through physically interacting with EZH2. In conclusion, lncRNA TUG1 is a promising diagnostic marker for LAD patients and suppression of TUG1 levels could be a future direction to promote the prognosis of LAD patients.
Keywords: BAX; EZH2; diagnosis; lncRNA TUG1; lung adenocarcinoma.
Conflict of interest statement
CONFLICTS OF INTEREST None.
Figures





References
-
- Siegel R, Naishadham D, Jemal A. Cancer statistics, 2012. CA Cancer J Clin. 2012;62:10–29. - PubMed
-
- Ettinger DS, Akerley W, Bepler G, Blum MG, Chang A, Cheney RT, Chirieac LR, D’Amico TA, Demmy TL, Ganti AK, Govindan R, Grannis FW, Jr, Jahan T, et al. Non-small cell lung cancer. J Natl Compr Canc Netw. 2010;8:740–801. - PubMed
-
- Houwen L. State of the art: lung cancer in China. Ann Thorac Cardiovasc Surg. 2003;9:147–148. - PubMed
-
- Gettinger S, Lynch T. A decade of advances in treatment for advanced non-small cell lung cancer. Clin Chest Med. 2011;32:839–851. - PubMed
-
- Gottesman MM, Fojo T, Bates SE. Multidrug resistance in cancer: role of ATP-dependent transporters. Nat Rev Cancer. 2002;2:48–58. - PubMed
LinkOut - more resources
Full Text Sources
Other Literature Sources
Research Materials