A role for heat shock factor 1 in hypercapnia-induced inhibition of inflammatory cytokine expression
- PMID: 29405096
- PMCID: PMC5998969
- DOI: 10.1096/fj.201701164R
A role for heat shock factor 1 in hypercapnia-induced inhibition of inflammatory cytokine expression
Abstract
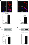
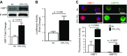
Hypercapnia, elevated levels of CO2 in the blood, is a known marker for poor clinical prognosis and is associated with increased mortality in patients hospitalized with both bacterial and viral pneumonias. Although studies have established a connection between elevated CO2 levels and poor pneumonia outcomes, a mechanistic basis of this association has not yet been established. We previously reported that hypercapnia inhibits expression of key NF-κB-regulated, innate immune cytokines, TNF-α, and IL-6, in LPS-stimulated macrophages in vitro and in mice during Pseudomonas pneumonia. The transcription factor heat shock factor 1 (HSF1) is important in maintaining proteostasis during stress and has been shown to negatively regulate NF-κB activity. In this study, we tested the hypothesis that HSF1 activation in response to hypercapnia results in attenuated NF-κB-regulated gene expression. We found that hypercapnia induced the protein expression and nuclear accumulation of HSF1 in primary murine alveolar macrophages and in an alveolar macrophage cell line (MH-S). In MH-S cells treated with short interfering RNA targeting Hsf1, LPS-induced IL-6 and TNF-α release were elevated during exposure to hypercapnia. Pseudomonas-infected Hsf1+/+ (wild-type) mice, maintained in a hypercapnic environment, showed lower levels of IL-6 and TNF-α in bronchoalveolar lavage fluid and IL-1β in lung tissue than did infected mice maintained in room air. In contrast, infected Hsf1+/- mice exposed to either hypercapnia or room air had similarly elevated levels of those cytokines. These results suggest that hypercapnia-mediated inhibition of NF-κB cytokine production is dependent on HSF1 expression and/or activation.-Lu, Z., Casalino-Matsuda, S. M., Nair, A., Buchbinder, A., Budinger, G. R. S., Sporn, P. H. S., Gates, K. L. A role for heat shock factor 1 in hypercapnia-induced inhibition of inflammatory cytokine expression.
Keywords: bacterial infections; lung; macrophage; rodent; stress response.
Conflict of interest statement
The authors thank Dr. Karen Ridge and Dr. Navdeep Chandel (both from Northwestern University) for advice, reagents, and technical assistance. The authors acknowledge support from the U.S. National Institutes of Health (NIH) National Heart, Lung, and Blood Institute (Grants K01 HL108860, R01 HL131745, and P01 HL071643), and NIH National Institute on Aging (Grant P01 AG049665). The authors declare no conflicts of interest.
Figures
 
              
              
              
              
                
                
                 
              
              
              
              
                
                
                 
              
              
              
              
                
                
                 
              
              
              
              
                
                
                 
              
              
              
              
                
                
                References
- 
    - Mohan A., Premanand R., Reddy L. N., Rao M. H., Sharma S. K., Kamity R., Bollineni S. (2006) Clinical presentation and predictors of outcome in patients with severe acute exacerbation of chronic obstructive pulmonary disease requiring admission to intensive care unit. BMC Pulm. Med. 6, 27 - PMC - PubMed
 
- 
    - Budweiser S., Jörres R. A., Riedl T., Heinemann F., Hitzl A. P., Windisch W., Pfeifer M. (2007) Predictors of survival in COPD patients with chronic hypercapnic respiratory failure receiving noninvasive home ventilation. Chest 131, 1650–1658 - PubMed
 
- 
    - Slenter R. H., Sprooten R. T., Kotz D., Wesseling G., Wouters E. F., Rohde G. G. (2013) Predictors of 1-year mortality at hospital admission for acute exacerbations of chronic obstructive pulmonary disease. Respiration 85, 15–26 - PubMed
 
- 
    - Mancebo J. (1998) Permissive hypercapnia in ARDS. Intensive Care Med. 24, 1339–1340 - PubMed
 
Publication types
MeSH terms
Substances
Grants and funding
LinkOut - more resources
- Full Text Sources
- Other Literature Sources
- Molecular Biology Databases
- Miscellaneous
 
        