A labelled-ubiquicidin antimicrobial peptide for immediate in situ optical detection of live bacteria in human alveolar lung tissue
- PMID: 29861935
- PMCID: PMC5947527
- DOI: 10.1039/c5sc00960j
A labelled-ubiquicidin antimicrobial peptide for immediate in situ optical detection of live bacteria in human alveolar lung tissue
Abstract
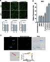
The in situ immediate detection of the presence of bacteria in the distal human lung is of significant clinical utility. Herein we describe the development and optimization of a bacterial binding fragment (UBI29-41) of the antimicrobial peptide, ubiquicidin (UBI), conjugated to an environmentally sensitive fluorophore to enable rapid live bacterial imaging within human lung tissue. UBI29-41 was modified for stability in the presence of human lung bronchoalveolar lavage fluid, for affinity to bacterial membranes and functionality in human lung tissue. The optimized cyclic structure yields an optical molecular Smartprobe for bacterial detection in human lung tissue.
Figures










References
-
- Ning X., Lee S., Wang Z., Kim D., Stubblefield B., Gilbert E., Murthy N., Panizzi P., Nahrendorf M., Figueiredo J. L., Panizzi J., Marinelli B., Iwamoto Y., Keliher E., Maddur A. A., Waterman P., Kroh H. K., Leuschner F., Aikawa E., Swirski F. K., Pittet M. J., Hackeng T. M., Fuentes-Prior P., Schneewind O., Bock P. E., Weissleder R. Nat. Mater. Nat. Med. 2011;2011;1017:602–607. 1142–1146. - PMC - PubMed
-
- Chastre J., Fagon J. Y., Tejerina E., Frutos-Vivar F., Restrepo M. I., Anzueto A., Abroug F., Palizas F., Gonzalez M., D'Empaire G., Apezteguia C., Esteban A. Am. J. Respir. Crit. Care Med. J. Crit. Care. 2002;2006;16521:867–903. 56–65. - PubMed
Grants and funding
LinkOut - more resources
Full Text Sources
Other Literature Sources
Medical