Competitive organelle-specific adaptors recruit Vps13 to membrane contact sites
- PMID: 30018089
- PMCID: PMC6168272
- DOI: 10.1083/jcb.201804111
Competitive organelle-specific adaptors recruit Vps13 to membrane contact sites
Abstract
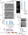
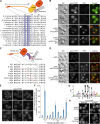
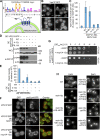
The regulated expansion of membrane contact sites, which mediate the nonvesicular exchange of lipids between organelles, requires the recruitment of additional contact site proteins. Yeast Vps13 dynamically localizes to membrane contacts that connect the ER, mitochondria, endosomes, and vacuoles and is recruited to the prospore membrane in meiosis, but its targeting mechanism is unclear. In this study, we identify the sorting nexin Ypt35 as a novel adaptor that recruits Vps13 to endosomal and vacuolar membranes. We characterize an interaction motif in the Ypt35 N terminus and identify related motifs in the prospore membrane adaptor Spo71 and the mitochondrial membrane protein Mcp1. We find that Mcp1 is a mitochondrial adaptor for Vps13, and the Vps13-Mcp1 interaction, but not Ypt35, is required when ER-mitochondria contacts are lost. All three adaptors compete for binding to a conserved six-repeat region of Vps13 implicated in human disease. Our results support a competition-based model for regulating Vps13 localization at cellular membranes.
© 2018 Bean et al.
Figures
Comment in
-
VPS13: A lipid transfer protein making contacts at multiple cellular locations.J Cell Biol. 2018 Oct 1;217(10):3322-3324. doi: 10.1083/jcb.201808151. Epub 2018 Sep 4. J Cell Biol. 2018. PMID: 30181317 Free PMC article.
References
-
- Bailey T.L., and Elkan C.. 1994. Fitting a mixture model by expectation maximization to discover motifs in biopolymers. Proc. Int. Conf. Intell. Syst. Mol. Biol. 2:28–36. - PubMed
Publication types
MeSH terms
Substances
Grants and funding
LinkOut - more resources
Full Text Sources
Other Literature Sources
Molecular Biology Databases
