NSD2 is a conserved driver of metastatic prostate cancer progression
- PMID: 30518758
- PMCID: PMC6281610
- DOI: 10.1038/s41467-018-07511-4
NSD2 is a conserved driver of metastatic prostate cancer progression
Abstract
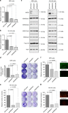
Deciphering cell-intrinsic mechanisms of metastasis progression in vivo is essential to identify novel therapeutic approaches. Here we elucidate cell-intrinsic drivers of metastatic prostate cancer progression through analyses of genetically engineered mouse models (GEMM) and correlative studies of human prostate cancer. Expression profiling of lineage-marked cells from mouse primary tumors and metastases defines a signature of de novo metastatic progression. Cross-species master regulator analyses comparing this mouse signature with a comparable human signature identifies conserved drivers of metastatic progression with demonstrable clinical and functional relevance. In particular, nuclear receptor binding SET Domain Protein 2 (NSD2) is robustly expressed in lethal prostate cancer in humans, while its silencing inhibits metastasis of mouse allografts in vivo. We propose that cross-species analysis can elucidate mechanisms of metastasis progression, thus providing potential additional therapeutic opportunities for treatment of lethal prostate cancer.
Conflict of interest statement
M.A.R. receives research support from Jansen, Eli Lilly, and Sanofi-Aventis; is a co-inventor on gene fusion prostate cancer for diagnostic and therapeutic uses, and is a co- founder Thucydx, LLC. A.A. and L.P. receive support from Roche Pharma and Astellas Pharma directed to support the ProCURE research program. A.C. is a founder, equity holder, and serves on the advisory board of DarwinHealth Inc. The remaining authors declare no competing interests.
Figures
References
-
- Maddipati R, Stanger BZ. Pancreatic cancer metastases harbor evidence of polyclonality. Cancer Discov. 2015;5:1086–1097. doi: 10.1158/2159-8290.CD-15-0120. - DOI - PMC - PubMed
Publication types
MeSH terms
Substances
Grants and funding
LinkOut - more resources
Full Text Sources
Other Literature Sources
Medical
Molecular Biology Databases
