Species-specific maturation profiles of human, chimpanzee and bonobo neural cells
- PMID: 30730291
- PMCID: PMC6366899
- DOI: 10.7554/eLife.37527
Species-specific maturation profiles of human, chimpanzee and bonobo neural cells
Abstract
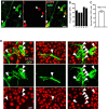
Comparative analyses of neuronal phenotypes in closely related species can shed light on neuronal changes occurring during evolution. The study of post-mortem brains of nonhuman primates (NHPs) has been limited and often does not recapitulate important species-specific developmental hallmarks. We utilize induced pluripotent stem cell (iPSC) technology to investigate the development of cortical pyramidal neurons following migration and maturation of cells grafted in the developing mouse cortex. Our results show differential migration patterns in human neural progenitor cells compared to those of chimpanzees and bonobos both in vitro and in vivo, suggesting heterochronic changes in human neurons. The strategy proposed here lays the groundwork for further comparative analyses between humans and NHPs and opens new avenues for understanding the differences in the neural underpinnings of cognition and neurological disease susceptibility between species.
Keywords: chimpanzee; developmental biology; evolution; human; neurodevelopment; neuronal function; neuroprogenitor migration; non human primate.
© 2019, Marchetto et al.
Conflict of interest statement
MM, BH, BK, DY, KV, SL, IN, RS, AD, AM, RO, JC, LM, JG, KH, CF, LR, RK, RX, GC, NH, KP, KS No competing interests declared, AM is a co-founder and has equity interest in TISMOO, a company dedicated to genetic analysis and cellular models focusing on therapeutic applications customized for autism spectrum disorder and other neurological disorders with genetic origins. The terms of this arrangement have been reviewed and approved by the University of California San Diego in accordance with its conflict of interest policies. FG Reviewing editor, eLife
Figures
References
-
- Bianchi S, Stimpson CD, Bauernfeind AL, Schapiro SJ, Baze WB, McArthur MJ, Bronson E, Hopkins WD, Semendeferi K, Jacobs B, Hof PR, Sherwood CC. Dendritic morphology of pyramidal neurons in the chimpanzee neocortex: regional specializations and comparison to humans. Cerebral Cortex. 2013a;23:2429–2436. doi: 10.1093/cercor/bhs239. - DOI - PMC - PubMed
Publication types
MeSH terms
Grants and funding
- DP2 OD006495/OD/NIH HHS/United States
- Research Project Grant/NH/NIH HHS/United States
- R01 MH113924/MH/NIMH NIH HHS/United States
- R01 MH103134/MH/NIMH NIH HHS/United States
- K99 MH101634/MH/NIMH NIH HHS/United States
- Pathway to independence award/NH/NIH HHS/United States
- U19 MH107367/MH/NIMH NIH HHS/United States
- R01 MH088485/MH/NIMH NIH HHS/United States
- P30 CA014195/CA/NCI NIH HHS/United States
- R01 MH095741/MH/NIMH NIH HHS/United States
- R01 MH100175/MH/NIMH NIH HHS/United States
- R01 MH094753/MH/NIMH NIH HHS/United States
- R00 MH101634/MH/NIMH NIH HHS/United States
