Skip to main page content
U.S. flag

An official website of the United States government

Dot gov

The .gov means it’s official.
Federal government websites often end in .gov or .mil. Before sharing sensitive information, make sure you’re on a federal government site.

Https

The site is secure.
The https:// ensures that you are connecting to the official website and that any information you provide is encrypted and transmitted securely.

Access keys NCBI Homepage MyNCBI Homepage Main Content Main Navigation
. 2019 Apr 8;9(4):e028721.
doi: 10.1136/bmjopen-2018-028721.

Tailored digital behaviour change intervention with e-referral system to increase attendance at NHS stop smoking services (the MyWay project): study protocol for a randomised controlled feasibility trial

Affiliations

Tailored digital behaviour change intervention with e-referral system to increase attendance at NHS stop smoking services (the MyWay project): study protocol for a randomised controlled feasibility trial

Emily Fulton et al. BMJ Open. .

Abstract

Introduction: In the UK, smokers who use stop smoking services (SSSs) are four times more likely to stop smoking than smokers who do not. Attendance has declined, warranting the development of interventions to address this. StopApp is a novel, brief online behaviour change intervention designed to address common barriers to SSS attendance. It links to widely commissioned service management software that enables instant appointment booking at a user's location and time of choice.

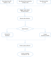
Methods and analysis: A two-arm parallel group, individual participant feasibility randomised controlled trial of StopApp (intervention) compared with the standard promotion of and referral to SSSs (control). The study includes a nested qualitative process evaluation to assess the acceptability of the research processes, with a subsample of participants. Smokers aged over 16 years will be recruited via three routes: General Practice (GP), community settings and online. After consenting and the collection of baseline data, participants will be randomised to control or intervention groups. Participants in the intervention group receive a link to StopApp and those in the control group receive standard web-based information about the SSSs. All participants are told they can book a SSS appointment but are under no obligation to do so. Online follow-up 2 months post randomisation includes data on SSS use and carbon monoxide verified 4-week quit rates. The study aims to recruit 162 smokers.

Ethics and dissemination: Ethics approval has been granted by the West Midlands-Edgbaston NHS Research Ethics Committee. The findings will be reported in conferences and peer-reviewed publications; and will be used to design the parameters necessary for a definitive trial to ascertain the effectiveness of StopApp at increasing booking and attendance at SSSs compared with existing methods for encouraging uptake.

Keywords: behaviour change; digital intervention; randomised controlled trial; smoking cessation; stop smoking services.

PubMed Disclaimer

Conflict of interest statement

Competing interests: None declared.

Figures

Figure 1
Figure 1
Flow diagram illustrating participant’s route through the project.

References

    1. ASH. Smoking statistics. 2015.
    1. Ekpu VU, Brown AK. The Economic Impact of Smoking and of Reducing Smoking Prevalence: Review of Evidence. Tob Use Insights 2015;8:TUI.S15628 10.4137/TUI.S15628 - DOI - PMC - PubMed
    1. Department of Health (DH). Local Stop Smoking Services Service Delivery and Monitoring Guidance 2011/12.
    1. National Centre for Smoking Cessation & Training (NCSCT). Why use CO-verified 4-week quit Rates as the Primary Measure of Stop Smoking Service Success? 2014.
    1. West R. Stop smoking services: increased chances of quitting. NCSCT Briefing #8 London: National Centre for Smoking Cessation and Training, 2012.

Publication types