Oncogenic KRAS signaling activates mTORC1 through COUP-TFII-mediated lactate production
- PMID: 30988000
- PMCID: PMC6549031
- DOI: 10.15252/embr.201847451
Oncogenic KRAS signaling activates mTORC1 through COUP-TFII-mediated lactate production
Abstract
Oncogenic signals contribute to enhanced glycolysis and mTORC1 activity, leading to rapid cell proliferation in cancer. Regulation of glycolysis and mTORC1 by PI3K/Akt signaling is well established, but how KRAS-induced MEK signaling regulates these pathways remains poorly understood. Here, we report a role for MEK-driven lactate production in mTORC1 activation in KRAS-activated cells. KRAS/MEK-induced upregulation of the chicken ovalbumin upstream promoter transcriptional factor II (COUP-TFII) increases the expression of lactate dehydrogenase A (LDHA), resulting in lactate production and mTORC1 activation. Further, lactate inhibits the interaction of TSC2 and Rheb, leading to the cellular activation of mTORC1 irrespective of growth factor stimulation. These findings suggest that COUP-TFII is a novel oncogenic mediator, connecting KRAS signaling and glycolysis, and leading to mTORC1 activation and cellular growth.
Keywords: KRAS; COUP‐TFII; glycolysis; lactate; mTORC1.
© 2019 The Authors.
Conflict of interest statement
The authors declare that they have no conflict of interest.
Figures
Levels of KRAS, COUP‐TFII, LDHA, and phosphorylated S6K (T389) in KRAS WT, KRAS G12D, and KRAS‐silenced KRAS G12D MEF cells.
Extracellular acidification rate (ECAR) in KRAS WT , KRAS G12D, and KRAS‐ or COUP‐TFII‐silenced KRAS G12D MEF cells. Data are expressed as the mean ± SEM of three independent experiments.
Lactate levels in MEF cells shown in (B). Data are expressed as the mean ± SEM of three independent experiments. ***P < 0.001; unpaired t‐test.
Levels of COUP‐TFII, LDHA, and phosphorylated S6K (T389) in COUP‐TFII‐silenced KRAS G12D MEF cells.
Levels of MCT1 and MCT4 in KRAS WT and KRAS G12D MEF cells
Level of LDHA mRNA in COUP‐TFII‐silenced KRAS G12D MEF cells.
Level of LDHA mRNA in HA‐COUP‐TFII‐overexpressing KRAS WT MEF cells.
Levels of phosphorylated ERK1/2 (T202/Y204), COUP‐TFII, LDHA, and phosphorylated S6K (T389) in KRAS G12D MEF cells treated with trametinib for 36 h.
Level of LDHA mRNA in HA‐COUP‐TFII‐overexpressing KRAS G12D MEF cells treated with or without trametinib for 24 h.
Levels of KRAS, COUP‐TFII, LDHA, and phosphorylated S6K (T389) in KRAS‐silenced HCT116 and DLD‐1 cells.
Levels of COUP‐TFII, LDHA, and phosphorylated S6K (T389) in COUP‐TFII‐silenced HCT116 and DLD‐1 cells.
Effect of lactate on phosphorylated S6K (T389), 4E‐BP1 (T37/46), and ULK1 (S757) in COUP‐TFII‐silenced HCT116 cells.
Effects of COUP‐TFII and the inhibition of LDHA on phosphorylated S6K (T389) and Raptor (S792) in KRAS‐silenced HCT116 cells. Asterisk indicates exogenous HA‐COUP‐TFII. Arrow indicates phosphorylated Raptor (S792).
Inhibition of COUP‐TFII‐silenced HCT116, DLD‐1, and MIA PaCa‐2 cell proliferation and its recovery by treatment with lactate. Data are expressed as the mean ± SEM of three independent experiments and normalized against values measured in control. *P < 0.05, **P < 0.01, and ***P < 0.001; unpaired t‐test.
Clonogenic assay of COUP‐TFII‐silenced HCT116, DLD‐1, and MIA PaCa‐2 cells in the presence or absence of lactate.
Levels of KRAS, COUP‐TFII, LDHA, and phosphorylated S6K (T389) in KRAS‐silenced MIA PaCa‐2 cells.
Levels of COUP‐TFII, LDHA, and phosphorylated S6K (T389) in COUP‐TFII‐silenced MIA PaCa‐2 cells.
Level of lactate in COUP‐TFII‐silenced HCT116, DLD‐1, and MIA PaCa‐2 cells.
Levels of MCT1 and MCT4 in HCT116, DLD‐1, and MIA PaCa‐2 cells. S.E., short exposure; L.E., long exposure.
Effect of lactate or lactic acid on phosphorylated S6K (T389) in serum‐starved HCT116 cells.
Effect of lactate at the indicated doses on phosphorylated S6K (T389) in serum‐starved MEF cells.
Effect of sodium chloride, lactate, or mannitol on phosphorylated S6K (T389) in serum‐starved HCT116 cells.
Effect of lactate on phosphorylated S6K (T389), 4E‐BP1 (T37/46), and ULK1 (S757) in COUP‐TFII‐silenced HCT116 cells as shown in Fig 2C. Quantitative densitometric data are the mean ± SEM of three independent measurements.
Effect of lactate on phosphorylated S6K (T389) in LDHA‐knockdown HCT 116 cells.
Effect of lactate on phosphorylated S6K (T389) in oxamate‐treated HCT116 cells.
Level of lactate in KRAS‐silenced and/or HA‐COUP‐TFII‐overexpressing HCT116 cells with or without oxamate.
Inhibition of HCT116, DLD‐1, and MIA PaCa‐2 cancer cell proliferation by trametinib and its recovery by expressing HA‐COUP‐TFII.
Clonogenic assay of HCT116, DLD‐1, and MIA PaCa‐2 cells treated with trametinib and expressing HA‐COUP‐TFII with trametinib.
Effect of lactate on phosphorylated S6K (T389) inhibited by amino acid deprivation in HCT116 cells.
Effect of lactate on phosphorylated S6K (T389) inhibited by TSC2 overexpression in HCT116 cells as shown in Fig 3B. Quantitative densitometric data are the mean ± SEM of three independent measurements. ***P < 0.001; unpaired t‐test.
Effect of lactate on Rheb activation inhibited by TSC2 overexpression in HCT116 cells.
Molecular interaction between TSC2 and Rheb at the indicated doses of lactate in HA‐Rheb‐overexpressing HCT116 cells after serum deprivation overnight. Data in the bar graphs are the mean ± SEM of three independent measurements. n.s., not significant; ***P < 0.001; unpaired t‐test.
Rheb‐GTP level in HCT116 cells. HCT1116 cells were serum‐starved overnight and then stimulated with insulin (100 nM, 10 min).
Molecular interaction between TSC2 and Rheb in the presence or absence of serum in HA‐Rheb‐overexpressing HCT116 cells.
Molecular interaction between TSC2 and Rheb in the presence or absence of lactate in HA‐Rheb‐overexpressing HCT116 cells after serum deprivation overnight as shown in Fig 3C. Quantitative densitometric data are the mean ± SEM of three independent measurements. ***P < 0.001; unpaired t‐test.
Molecular interaction between TSC2 and recombinant GDP‐loaded Rheb in the presence or absence of lactate in vitro as shown in Fig 3D. Quantitative densitometric data are the mean ± SEM of three independent measurements. **P < 0.01; unpaired t‐test.
Effect of lactate on Rheb activation in serum‐starved HCT116 cells as shown in Fig 3E. Quantitative densitometric data are the mean ± SEM of three independent measurements. ***P < 0.001; unpaired t‐test.
Interaction between endogenous Rheb and mTOR in the presence or absence of lactate in HCT116 cells after serum deprivation overnight as shown in Fig 3F. Quantitative densitometric data are the mean ± SEM of three independent measurements. ***P < 0.001; unpaired t‐test.
Effect of methyl pyruvate (MP; 10 mM, 45 min) or dimethyl α‐ketoglutarate (DKG; 5 mM, 45 min) on phosphorylated S6K (T389) in LDHA‐knockdown HCT116 cells.
Molecular interaction between TSC2 and Rheb with or without EIPA (50 μM, 2 h) in HA‐Rheb‐overexpressing HCT116 cells after serum deprivation overnight.
Effect of EIPA (50 μM, 2 h) on phosphorylated S6K (T389) in HCT116 cells shown in (L).
Effect of lactate on the ERK/TSC2 and AKT/TSC2 signaling pathway in serum‐starved HCT116 cells.
Effect of lactate on phosphorylated S6K (T389) inhibited by TSC2 overexpression in HCT116 cells.
Molecular interaction between TSC2 and Rheb in the presence or absence of lactate in HA‐Rheb‐overexpressing HCT116 cells after serum deprivation overnight.
Molecular interaction between TSC2 and recombinant GDP‐loaded Rheb in the presence or absence of lactate in vitro.
Effect of lactate on Rheb activation in serum‐starved HCT116 cells.
Interaction between endogenous Rheb and mTOR in the presence or absence of lactate in HCT116 cells after serum deprivation overnight.
Immunofluorescence analysis of staining for TSC2 and LAMP2 in the presence or absence of lactate in HCT116 cells after serum deprivation overnight. Arrows indicate the enlarged view in the bottom of each right panel. Scale bar, 10 μm.
Interaction between endogenous TSC2 and Rheb in the presence or absence of lactate in COUP‐TFII‐silenced HCT116 cells.
Effect of lactate on Rheb activation in COUP‐TFII‐silenced HCT 116 cells.
Immunofluorescence analysis of staining for TSC2 and LAMP2 in HCT116 cells shown in (B). Arrows indicate the enlarged view in the bottom of each right panel. Scale bar, 10 μm. The degree of colocalization of TSC2 and LAMP2 is graphed as the mean ± SEM from three independent fields with at least 20 cells. ***P < 0.001; Mann–Whitney test.
Molecular interaction between TSC2 and Rheb in the presence or absence of lactate in HA‐Rheb‐ and/or COUP‐TFII‐overexpressing HCT116 cells treated with 25 nM trametinib for 24 h.
Effects of lactate and COUP‐TFII overexpression on Rheb activation in HCT116 cells treated with 25 nM trametinib for 24 h.
Immunofluorescence analysis of staining for TSC2 and LAMP2 in HCT116 cells shown in (E). Arrows indicate the enlarged view in the bottom of each right panel. Scale bar, 10 μm. The degree of colocalization of TSC2 and LAMP2 is graphed as the mean ± SEM from three independent fields with at least 20 cells. ***P < 0.001; unpaired t‐test.
Interaction between endogenous TSC2 and Rheb in the presence or absence of lactate in COUP‐TFII‐silenced HCT116 cells as shown in Fig 4A. Quantitative densitometric data are the mean ± SEM of three independent measurements. **P < 0.01 and ***P < 0.001; unpaired t‐test.
Effect of lactate on Rheb activation in COUP‐TFII‐silenced HCT 116 cells as shown in Fig 4B. Quantitative densitometric data are the mean ± SEM of three independent measurements. **P < 0.01; unpaired t‐test.
Molecular interaction between TSC2 and Rheb in the presence or absence of lactate in HA‐Rheb‐ and/or COUP‐TFII‐overexpressing HCT116 cells treated with 25 nM trametinib for 24 h as shown in Fig 4D. Quantitative densitometric data are the mean ± SEM of three independent measurements. **P < 0.01 and ***P < 0.001; unpaired t‐test.
Effects of lactate and COUP‐TFII overexpression on Rheb activation in HCT116 cells treated with 25 nM trametinib for 24 h as shown in Fig 4E. Quantitative densitometric data are the mean ± SEM of three independent measurements. *P < 0.05, **P < 0.01, and ***P < 0.001; unpaired t‐test.
- A–C
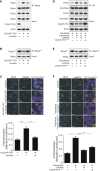
Effects of COUP‐TFII inhibition and lactate treatment on tumor growth in vivo. (A) Growth curve, (B) tumor volume at the experimental endpoint, and (C) Western blot analysis of the indicated proteins in tumors derived from xenografted shScramble or shCOUP‐TFII‐HCT116 cells and treated with sodium chloride or sodium L‐lactate (60 μl × g−1 body weight; 150 mM). Data are expressed as the mean ± SEM. **P < 0.01 and ***P < 0.001; unpaired t‐test.
- D
Effects of trametinib treatment and overexpression of COUP‐TFII on tumor growth in vivo. Tumors were derived from xenografted HCT116 expressing HA‐COUP‐TFII or carrying a control vector and treated with trametinib (3 mg/kg). Data are expressed as the mean ± SEM. **P < 0.01 and ***P < 0.001; unpaired t‐test.
- E
Western blot analysis of indicated proteins in tumors derived from xenografted HCT116 treated with trametinib with or without COUP‐TFII overexpression. Asterisk indicates exogenous HA‐COUP‐TFII.
- F
Schematic showing COUP‐TFII‐mediated growth pathway in KRAS‐activated cancer cells.
Comment in
-
Lactate jump-starts mTORC1 in cancer cells.EMBO Rep. 2019 Jun;20(6):e48302. doi: 10.15252/embr.201948302. Epub 2019 May 27. EMBO Rep. 2019. PMID: 31133599 Free PMC article.
References
-
- Lien EC, Lyssiotis CA, Cantley LC (2016) Metabolic reprogramming by the PI3K‐Akt‐mTOR pathway in cancer. Recent Results Cancer Res 207: 39–72 - PubMed
Publication types
MeSH terms
Substances
LinkOut - more resources
Full Text Sources
Other Literature Sources
Molecular Biology Databases
Research Materials
Miscellaneous
