Correlates and Determinants of Cardiorespiratory Fitness in Adults: a Systematic Review
- PMID: 31482208
- PMCID: PMC6722171
- DOI: 10.1186/s40798-019-0211-2
Correlates and Determinants of Cardiorespiratory Fitness in Adults: a Systematic Review
Abstract
Background: Enhanced cardiorespiratory fitness (CRF) is now a well-established predictor of numerous adverse health outcomes. Knowledge about the pathways leading to enhanced CRF is essential for developing appropriate interventions. Hence, the aim of this review was to provide a detailed overview of the current state of research regarding individual factors associated with or influencing CRF among the general adult population.
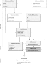
Methods: We searched the PubMed, EMBASE, and Cochrane Library databases and also conducted a search for grey literature (Google Scholar). Eligible indicators of CRF were objectively assessed measures of CRF by submaximal or maximal exercise testing measured using treadmill or cycle ergometer tests. We included quantitative observational studies of the general adult population. Using a semi-quantitative approach, we compiled summary tables aggregating the study results for each potential correlate or determinant of CRF.
Results: We identified 3005 studies, 78 of which met the inclusion criteria. Almost all of these studies were conducted in high-income countries. Study quality scores assessing the risk of bias in the individual studies ranged from 40 to 100%. Male sex, age (inverse), education, socioeconomic status, ethnicity, body mass index (inverse), body weight (inverse), waist circumference, body fat (inverse), resting heart rate (inverse), C-reactive protein (inverse), smoking (inverse), alcohol consumption, and multiple measures of leisure-time physical activity were independently and consistently associated with CRF.
Conclusions: In synthesizing the current research on the correlates and determinants of CRF among adults, this systematic review identified gaps in the current understanding of factors influencing CRF. Beyond the scope of this review, environmental and interpersonal determinants should be further investigated.
Systematic review registration: PROSPERO, CRD42017055456.
Keywords: Aerobic fitness; Cardiorespiratory fitness; Health behavior; Individual factors; Risk factors; Systematic review; VO2max.
Conflict of interest statement
The authors, Johannes Zeiher, Katherine J. Ombrellaro, Nita Perumal, Thomas Keil, Gert B. M. Mensink, and Jonas D. Finger, declare that they have no competing interests.
Figures
References
Publication types
LinkOut - more resources
Full Text Sources
Research Materials
Miscellaneous
