Skip to main page content
U.S. flag

An official website of the United States government

Dot gov

The .gov means it’s official.
Federal government websites often end in .gov or .mil. Before sharing sensitive information, make sure you’re on a federal government site.

Https

The site is secure.
The https:// ensures that you are connecting to the official website and that any information you provide is encrypted and transmitted securely.

Access keys NCBI Homepage MyNCBI Homepage Main Content Main Navigation
. 2019 Sep 21;9(Suppl 1):S80-S82.
doi: 10.5588/pha.18.0096.

A pilot model of patient education and counselling for drug-resistant tuberculosis in Daru, Papua New Guinea

Affiliations

A pilot model of patient education and counselling for drug-resistant tuberculosis in Daru, Papua New Guinea

T Adepoyibi et al. Public Health Action. .

Abstract

Education and counselling for people with drug-resistant tuberculosis (DR-TB) is recommended by the World Health Organization, given the arduous treatment journey. A model of education and counselling involving counsellors and peer counsellors, standard sessions and novel education tools was piloted in the high DR-TB burden context of Daru, Papua New Guinea. The pilot contributed to high retention in care, highlighting the need for investment in scalable models. Future models will need to be adapted as better tolerated regimens are introduced. A focus on patient-centred care requires prioritisation in order to meet the End TB Strategy targets.

L'éducation et le conseil aux personnes atteintes de tuberculose pharmacorésistante (DR-TB) sont recommandés par l'Organisation Mondiale de la Santé, étant donné les difficultés du parcours thérapeutique. Un modèle d'éducation et de conseil impliquant des conseillers et des pairs éducateurs, des sessions standard et de nouveaux outils d'éducation a été expérimenté dans le contexte de taux élevé de DR-TB de Daru en Papouasie Nouvelle Guinée. Ce projet pilote a contribué à un taux élevé de maintien en soins et a mis en lumière le besoin d'investir dans des modèles évolutifs. Les modèles futurs devront s'adapter aux protocoles mieux tolérés qui seront introduits. Une concentration sur les soins centrés sur le patient requiert une priorisation afin d'atteindre les objectifs de la stratégie Mettre fin à la TB.

La Organización Mundial de la Salud recomienda actividades de educación y orientación dirigidas a las personas con diagnóstico de tuberculosis farmacorresistente (DR-TB), habida cuenta de la trayectoria ardua del tratamiento. En el contexto de Daru, donde la carga de morbilidad por DR-TB es alta, se ensayó un modelo de educación y orientación. El proyecto piloto comportó la participación de consejeros, la orientación entre pares, sesiones ordinarias y nuevas herramientas pedagógicas. El proyecto contribuyó a lograr una alta retención en el servicio de atención y destacó la necesidad de inversión en modelos que se puedan ampliar. Será necesario adaptar los modelos futuros a medida que se introduzcan esquemas terapéuticos mejor tolerados. Un enfoque centrado en el paciente exige la definición de prioridades con miras a cumplir las metas de la Estrategia Fin a la Tuberculosis.

Keywords: MDR-TB; PEC; outbreak; patient-centred care.

PubMed Disclaimer

Conflict of interest statement

Conflicts of interest: none declared.

Figures

FIGURE 1
FIGURE 1
Summary of six standard counselling sessions for DR-TB. TB = tuberculosis; DR-TB = drug-resistant TB.
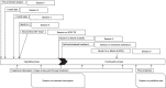
FIGURE 2
FIGURE 2
Timing of counselling and education sessions for drug-resistant tuberculosis patients. DST = drug-susceptible tuberculosis; XDR = extensively drug-resistant; SCR = short course regimen.

References

    1. World Health Organization Global tuberculosis report, 2017. Geneva, Switzerland: WHO; 2017. WHO/HTM/TB/2017.23.
    1. Kase P, Dakulala P, Sibauk B. Outbreak of multidrug-resistant tuberculosis on Daru Island: an update. Lancet Respir Med. 2016;4(8):40. - PubMed
    1. Papua New Guinea National Statistics Office Papua New Guinea National Population and Housing Census 2011: final figures. Port Morseby, Papua New Guinea: NSO; 2013.
    1. Hiasihri S, Aia P, John N L High levels of primary transmission of drug-resistant tuberculosis in South Fly District, Western Province, Papua New Guinea. Int J Tuberc Lung Dis; Proceedings of the 46th Union World Conference on Lung Health; 2–6 December 2015; Cape Town, South Africa. 2015. p. S319.
    1. World Health Organization Rapid communication: key changes to treatment of multidrug- and rifampicin-resistant tuberculosis (MDR/RR-TB) Geneva, Switzerland: WHO; 2018. WHO/CDS/TB/2018.18.

LinkOut - more resources