Mechanosensitive transcriptional coactivators MRTF-A and YAP/TAZ regulate nucleus pulposus cell phenotype through cell shape
- PMID: 31638828
- PMCID: PMC6894097
- DOI: 10.1096/fj.201802725RRR
Mechanosensitive transcriptional coactivators MRTF-A and YAP/TAZ regulate nucleus pulposus cell phenotype through cell shape
Abstract
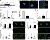
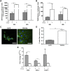
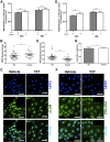
Cells of the adult nucleus pulposus (NP) are critically important in maintaining overall disc health and function. NP cells reside in a soft, gelatinous matrix that dehydrates and becomes increasingly fibrotic with age. Such changes result in physical cues of matrix stiffness that may be potent regulators of NP cell phenotype and may contribute to a transition toward a senescent and fibroblastic NP cell with a limited capacity for repair. Here, we investigate the mechanosignaling cues generated from changes in matrix stiffness in directing NP cell phenotype and identify mechanisms that can potentially preserve a biosynthetically active, juvenile NP cell phenotype. Using a laminin-functionalized polyethylene glycol hydrogel, we show that when NP cells form rounded, multicell clusters, they are able to maintain cytosolic localization of myocardin-related transcription factor (MRTF)-A, a coactivator of serum-response factor (SRF), known to promote fibroblast-like behaviors in many cells. Upon preservation of a rounded shape, human NP cells similarly showed cytosolic retention of transcriptional coactivator Yes-associated protein (YAP) and its paralogue PDZ-binding motif (TAZ) with associated decline in activation of its transcription factor TEA domain family member-binding domain (TEAD). When changes in cell shape occur, leading to a more spread, fibrotic morphology associated with stronger F-actin alignment, SRF and TEAD are up-regulated. However, targeted deletion of either cofactor was not sufficient to overcome shape-mediated changes observed in transcriptional activation of SRF or TEAD. Findings show that substrate stiffness-induced promotion of F-actin alignment occurs concomitantly with a flattened, spread morphology, decreased NP marker expression, and reduced biosynthetic activity. This work indicates cell shape is a stronger indicator of SRF and TEAD mechanosignaling pathways than coactivators MRTF-A and YAP/TAZ, respectively, and may play a role in the degeneration-associated loss of NP cellularity and phenotype.-Fearing, B. V., Jing, L., Barcellona, M. N., Witte, S. E., Buchowski, J. M., Zebala, L. P., Kelly, M. P., Luhmann, S., Gupta, M. C., Pathak, A., Setton, L. A. Mechanosensitive transcriptional coactivators MRTF-A and YAP/TAZ regulate nucleus pulposus cell phenotype through cell shape.
Keywords: F-actin; SRF; TEAD; intervertebral disc; mechanotransduction.
Conflict of interest statement
Funding support for this research was provided by U.S. National Institutes of Health (NIH) National Institute of Arthritis and Musculoskeletal and Skin Diseases (NIAMS) Grants F32 AR070579, R01 AR070975, and R01 AR069588; NIH National Institute of General Medical Sciences (NIGMS) Grant R35 GM128764; and the National Science Foundation (NSF; DGE-1143954). This work was also supported by the Hope Center Viral Vectors Core at Washington University School of Medicine. The work of B.V.F. and A.P. was funded by the NIH. J.M.B. received royalties from Globus, Wolters Kluwer, and K2M, and has received fellowship funding from AO Spine and OMeGA. M.C.G. received royalties from DePuy and Innomed, and holds personal stock of Johnson & Johnson and Procter & Gamble. M.C.G. also served as an advisor, consultant, and conducted travel for DePuy and Medtronic, and received fellowship funding from AO Spine and OMeGA. The work of L.A.S. was funded by the NIH, and has financial holdings in Cytex Therapeutics and Phasebio Pharmaceuticals that have interests that do not overlap with the subject of this publication. The remaining authors declare no potential conflicts of interest.
Figures
References
-
- Murray C. J., Atkinson C., Bhalla K., Birbeck G., Burstein R., Chou D., Dellavalle R., Danaei G., Ezzati M., Fahimi A., Flaxman D., Foreman, Gabriel S., Gakidou E., Kassebaum N., Khatibzadeh S., Lim S., Lipshultz S. E., London S., Lopez, MacIntyre M. F., Mokdad A. H., Moran A., Moran A. E., Mozaffarian D., Murphy T., Naghavi M., Pope C., Roberts T., Salomon J., Schwebel D. C., Shahraz S., Sleet D. A., Murray, Abraham J., Ali M. K., Atkinson C., Bartels D. H., Bhalla K., Birbeck G., Burstein R., Chen H., Criqui M. H., Dahodwala, Jarlais, Ding E. L., Dorsey E. R., Ebel B. E., Ezzati M., Fahami, Flaxman S., Flaxman A. D., Gonzalez-Medina D., Grant B., Hagan H., Hoffman H., Kassebaum N., Khatibzadeh S., Leasher J. L., Lin J., Lipshultz S. E., Lozano R., Lu Y., Mallinger L., McDermott M. M., Micha R., Miller T. R., Mokdad A. A., Mokdad A. H., Mozaffarian D., Naghavi M., Narayan K. M., Omer S. B., Pelizzari P. M., Phillips D., Ranganathan D., Rivara F. P., Roberts T., Sampson U., Sanman E., Sapkota A., Schwebel D. C., Sharaz S., Shivakoti R., Singh G. M., Singh D., Tavakkoli M., Towbin J. A., Wilkinson J. D., Zabetian A., Murray, Abraham J., Ali M. K., Alvardo M., Atkinson C., Baddour L. M., Benjamin E. J., Bhalla K., Birbeck G., Bolliger I., Burstein R., Carnahan E., Chou D., Chugh S. S., Cohen A., Colson K. E., Cooper L. T., Couser W., Criqui M. H., Dabhadkar K. C., Dellavalle R. P., Jarlais, Dicker D., Dorsey E. R., Duber H., Ebel B. E., Engell R. E., Ezzati M., Felson D. T., Finucane M. M., Flaxman S., Flaxman A. D., Fleming T., Foreman, Forouzanfar M. H., Freedman G., Freeman M. K., Gakidou E., Gillum R. F., Gonzalez-Medina D., Gosselin R., Gutierrez H. R., Hagan H., Havmoeller R., Hoffman H., Jacobsen K. H., James S. L., Jasrasaria R., Jayarman S., Johns N., Kassebaum N., Khatibzadeh S., Lan Q., Leasher J. L., Lim S., Lipshultz S. E., London S., Lopez, Lozano R., Lu Y., Mallinger L., Meltzer M., Mensah G. A., Michaud C., Miller T. R., Mock C., Moffitt T. E., Mokdad A. A., Mokdad A. H., Moran A., Naghavi M., Narayan K. M., Nelson R. G., Olives C., Omer S. B., Ortblad K., Ostro B., Pelizzari P. M., Phillips D., Raju M., Razavi H., Ritz B., Roberts T., Sacco R. L., Salomon J., Sampson U., Schwebel D. C., Shahraz S., Shibuya K., Silberberg D., Singh J. A., Steenland K., Taylor J. A., Thurston G. D., Vavilala M. S., Vos T., Wagner G. R., Weinstock M. A., Weisskopf M. G., Wulf S., Murray; U.S. Burden of Disease Collaborators (2013) The state of US health, 1990-2010: burden of diseases, injuries, and risk factors. JAMA 310, 591–608 - PMC - PubMed
-
- Rubin D. I. (2007) Epidemiology and risk factors for spine pain. Neurol. Clin. 25, 353–371 - PubMed
-
- Kepler C. K., Ponnappan R. K., Tannoury C. A., Risbud M. V., Anderson D. G. (2013) The molecular basis of intervertebral disc degeneration. Spine J. 13, 318–330 - PubMed
-
- Roughley P. J. (2004) Biology of intervertebral disc aging and degeneration: involvement of the extracellular matrix. Spine 29, 2691–2699 - PubMed
Publication types
MeSH terms
Substances
Grants and funding
LinkOut - more resources
Full Text Sources
Other Literature Sources
Miscellaneous
