Mechanical stress triggers nuclear remodeling and the formation of transmembrane actin nuclear lines with associated nuclear pore complexes
- PMID: 31967947
- PMCID: PMC7521858
- DOI: 10.1091/mbc.E19-01-0027
Mechanical stress triggers nuclear remodeling and the formation of transmembrane actin nuclear lines with associated nuclear pore complexes
Abstract
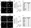
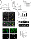
Mechanical stimulation of fibroblasts induces changes in the actin cytoskeleton including stress fiber (SF) reinforcement and realignment. Here we characterize the nuclear response to mechanical stimulation (uniaxial cyclic stretch). Using fluorescence microscopy and quantitative image analysis we find that stretch-induced nuclear elongation and alignment perpendicular to the stretch vector are dependent on formin-regulated actin polymerization. The mechanosensitive transcription factors Yes-associated protein/Transcriptional coactivator with PDZ domain (YAP/TAZ) and myocardin-related transcription factor (MRTF-A, also known as MKL1 and MAL1) accumulate in the nucleus and activate their target genes in response to uniaxial cyclic stretch. We show that transmembrane actin nuclear (TAN) lines are induced by stretch stimulation and nuclear envelope (NE) proteins including nesprins, SUN2, and lamins form Linkers of the Nucleoskeleton and Cytoskeleton (LINC) complexes aligned with actin SFs. These NE structures are altered by pharmacological treatments (Cytochalasin D and Jasplakinolide) or genetic disruption (zyxin gene deletion) that alter actin, and their persistence requires maintenance of stretch stimulation. Nuclear pore complexes (NPCs) accumulate at TAN lines providing a potential mechanism for linking mechanical cues to NPC function.
Figures







Comment in
-
Editorial introduction.Mol Biol Cell. 2020 Jul 21;31(16):1651-1653. doi: 10.1091/mbc.E20-06-0414. Mol Biol Cell. 2020. PMID: 32692641 Free PMC article.
References
-
- Aragona M, Panciera T, Manfrin A, Giulitti S, Michielin F, Elvassore N, Dupont S, Piccolo S. (2013). A mechanical checkpoint controls multicellular growth through YAP/TAZ regulation by actin-processing factors. Cell , 1047–1059. - PubMed
-
- Ben-Yishay R, Ashkenazy AJ, Shav-Tal Y. (2016). Dynamic encounters of genes and transcripts with the nuclear pore. Trends Genet , 419–431. - PubMed
Publication types
MeSH terms
Substances
Grants and funding
LinkOut - more resources
Full Text Sources
Research Materials
Miscellaneous