MiR-612 regulates invadopodia of hepatocellular carcinoma by HADHA-mediated lipid reprogramming
- PMID: 32033570
- PMCID: PMC7006096
- DOI: 10.1186/s13045-019-0841-3
MiR-612 regulates invadopodia of hepatocellular carcinoma by HADHA-mediated lipid reprogramming
Erratum in
-
Correction to: MiR-612 regulates invadopodia of hepatocellular carcinoma by HADHA-mediated lipid reprogramming.J Hematol Oncol. 2020 May 4;13(1):44. doi: 10.1186/s13045-020-00875-5. J Hematol Oncol. 2020. PMID: 32366313 Free PMC article.
Abstract
Background: MicroRNA-612 (miR-612) has been proven to suppress EMT, stemness, and tumor metastasis of hepatocellular carcinoma (HCC) via PI3K/AKT2 and Sp1/Nanog signaling. However, its biological roles on HCC progression are far from elucidated.
Methods: We found direct downstream target of miR-612, hadha by RNA immunoprecipitation and sequencing. To explore its biological characteristic, potential molecular mechanism, and clinical relevance in HCC patients, we performed several in-vitro and in-vivo models, as well as human tissue chip.
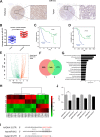
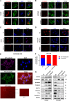
Results: Ectopic expression of miR-612 could partially reverse the level of HADHA, then suppress function of pseudopods, and diminish metastatic and invasive potential of HCC by lipid reprogramming. In detail, miR-612 might reduce invadopodia formation via HADHA-mediated cell membrane cholesterol alteration and accompanied with the inhibition of Wnt/β-catenin regulated EMT occurrence. Our results showed that the maximum oxygen consumption rates (OCR) of HCCLM3miR-612-OE and HCCLM3hadha-KD cells were decreased nearly by 40% and 60% of their counterparts (p < 0.05). The levels of acetyl CoA were significantly decreased, about 1/3 (p > 0.05) or 1/2 (p < 0.05) of their controls, in exogenous miR-612 or hadha-shRNA transfected HCCLM3 cell lines. Besides, overexpression of hadha cell lines had a high expression level of total cholesterol, especially 27-hydroxycholesterol (p < 0.005). SREBP2 protein expression level as well as its downstream targets, HMGCS1, HMGCR, MVD, SQLE were all deregulated by HADHA. Meanwhile, the ATP levels were reduced to 1/2 and 1/4 in HCCLM3miR-612-OE (p < 0.05) and HCCLM3hadha-KD (p < 0.01) respectively. Moreover, patients with low miR-612 levels and high HADHA levels had a poor prognosis with shorter overall survival.
Conclusion: miR-612 can suppress the formation of invadopodia, EMT, and HCC metastasis and by HADHA-mediated lipid programming, which may provide a new insight of miR-612 on tumor metastasis and progression.
Keywords: Hepatocellular carcinoma; Invadopodia; Metastasis; miR-612; β-Oxidation.
Conflict of interest statement
The authors declare that they have no competing interests.
Figures







References
Publication types
MeSH terms
Substances
LinkOut - more resources
Full Text Sources
Medical
Research Materials
Miscellaneous