Are Treatment Outcomes of Patients with Tuberculosis Detected by Active Case Finding Different From Those Detected by Passive Case Finding?
- PMID: 32165799
- PMCID: PMC7045756
- DOI: 10.4103/jgid.jgid_66_19
Are Treatment Outcomes of Patients with Tuberculosis Detected by Active Case Finding Different From Those Detected by Passive Case Finding?
Abstract
Context: India has adopted active case finding (ACF) as an additional strategy to find its missing tuberculosis (TB) cases since 2017. Treatment outcomes of patients identified through ACF may be similar or different from those detected through routine passive case finding (PCF); currently, there are limited studies on this in India.
Aim: The aim of this study was to assess differences in treatment outcomes of patients detected through ACF and PCF under the national TB program.
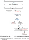
Study design: A study was conducted in six TB units of Haridwar district where ACF campaigns were conducted in 2017-2018.
Methods: Data from patients detected by ACF (n = 72) and PCF (n = 184) were extracted from program records.
Results: Of 72 patients detected by ACF, only 54 (75%) were initiated on treatment. A high proportion of initial loss to follow-up (25% vs. 0%) and delay in treatment initiation (4 days vs. 0 days) was observed in ACF patients as compared to PCF. The proportion of unsuccessful treatment outcome was 33% (n = 18) among ACF patients compared to 14% (n = 25) among PCF patients (adjusted relative risk: 2.6, 95% confidence interval: 1.7-4.0).
Conclusion: High initial loss to follow-up, delay in treatment initiation, and poor treatment outcome among ACF patients are a major concern. The study results call for active follow-up after diagnosis and close monitoring during treatment for patients detected by ACF.
Keywords: Case finding; India; loss to follow-up; operational research; stigma; treatment outcome; tuberculosis.
Copyright: © 2020 Journal of Global Infectious Diseases.
Conflict of interest statement
There are no conflicts of interest.
Figures


References
-
- World Health Organization. Global Tuberculosis Report 2018. Geneva: World Health Organization; 2018.
-
- World Health Organization. Systematic Screening for Active Tuberculosis: Principles and Recommendations. Geneva: World Health Organization; 2015. - PubMed
-
- Revised National TB Control Programme: Annual Status Report. New Delhi: Ministry of Health and Family Welfare, India; 2018. Mar, [Last accessed on 2019 May 08]. Central TB Division, Directorate General of Health Services, Ministry of Health and Family Welfare. TB India Report 2018. Available from: https://tbcindia.gov.in/showfile.php?lid=3314 .
-
- Central TB Division, Directorate General of Health Services, Ministry of Health and Family Welfare. Revised National Tuberculosis Control Programme: National Strategic Plan for Tuberculosis Control. Central TB Division, Directorate General of Health Services, Ministry of Health and Family Welfare. 2012. [Last accessed on 2019 Feb 19]. pp. 108–10. Available from: https://www.tbfacts.org/wp-content/uploads/2016/01/NSP-2012-2017.pdf .
-
- Active TB Case Finding Guidance Document. New Delhi, India: Ministry of Health and Family Welfare; 2016. Central TB Division, Directorate General of Health Services, Ministry of Health and Family Welfare.
LinkOut - more resources
Full Text Sources
Miscellaneous