Sensory nerves regulate mesenchymal stromal cell lineage commitment by tuning sympathetic tones
- PMID: 32191640
- PMCID: PMC7324175
- DOI: 10.1172/JCI131554
Sensory nerves regulate mesenchymal stromal cell lineage commitment by tuning sympathetic tones
Abstract
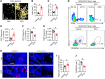
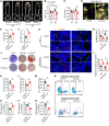
The sensory nerve was recently identified as being involved in regulation of bone mass accrual. We previously discovered that prostaglandin E2 (PGE2) secreted by osteoblasts could activate sensory nerve EP4 receptor to promote bone formation by inhibiting sympathetic activity. However, the fundamental units of bone formation are active osteoblasts, which originate from mesenchymal stromal/stem cells (MSCs). Here, we found that after sensory denervation, knockout of the EP4 receptor in sensory nerves, or knockout of COX-2 in osteoblasts, could significantly promote adipogenesis and inhibit osteogenesis in adult mice. Furthermore, injection of SW033291 (a small molecule that locally increases the PGE2 level) or propranolol (a beta blocker) significantly promoted osteogenesis and inhibited adipogenesis. This effect of SW033291, but not propranolol, was abolished in conditional EP4-KO mice under normal conditions or in the bone repair process. We conclude that the PGE2/EP4 sensory nerve axis could regulate MSC differentiation in bone marrow of adult mice.
Keywords: Adult stem cells; Bone Biology; Bone marrow differentiation; Stem cells.
Conflict of interest statement
Figures
References
Publication types
MeSH terms
Substances
Grants and funding
LinkOut - more resources
Full Text Sources
Other Literature Sources
Molecular Biology Databases
Research Materials
