Skip to main page content
U.S. flag

An official website of the United States government

Dot gov

The .gov means it’s official.
Federal government websites often end in .gov or .mil. Before sharing sensitive information, make sure you’re on a federal government site.

Https

The site is secure.
The https:// ensures that you are connecting to the official website and that any information you provide is encrypted and transmitted securely.

Access keys NCBI Homepage MyNCBI Homepage Main Content Main Navigation
Review
. 2020 Apr;14(6):459-479.
doi: 10.2217/bmm-2019-0333. Epub 2020 Apr 9.

Methods for rapid diagnosis of meningitis etiology in adults

Affiliations
Review

Methods for rapid diagnosis of meningitis etiology in adults

Victoria Poplin et al. Biomark Med. 2020 Apr.

Abstract

Infectious meningitis can be caused by viral, bacterial or fungal pathogens. Despite widely available treatments, many types of infectious meningitis are still associated with significant morbidity and mortality. Delay in diagnosis contributes to poor outcomes. Cerebrospinal fluid cultures have been used traditionally but are time intensive and sensitivity is decreased by empiric treatment prior to culture. More rapid techniques such as the cryptococcal lateral flow assay (IMMY), GeneXpert MTB/Rif Ultra (Cepheid) and FilmArray multiplex-PCR (Biofire) are three examples that have drastically changed meningitis diagnostics. This review will discuss a holistic approach to diagnosing bacterial, mycobacterial, viral and fungal meningitis.

Keywords: aseptic meningitis; bacterial meningitis; cryptococcal meningitis; diagnosis; diagnostic testing; tuberculous meningitis.

PubMed Disclaimer

Conflict of interest statement

Financial & competing interests disclosure

This manuscript was supported by the National Institute Of Neurological Disorders and Stroke of the NIH under award numbers K23NS110470 and R01NS086312. The content is solely the responsibility of the authors and does not necessarily represent the official views of the NIH. The authors have no other relevant affiliations or financial involvement with any organization or entity with a financial interest in or financial conflict with the subject matter or materials discussed in the manuscript apart from those disclosed.

No writing assistance was utilized in the production of this manuscript.

Figures

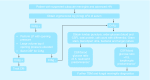
Figure 1.
Figure 1.. Simplified diagnostic algorithm for diagnosis of subacute meningitis in advanced HIV.
Most likely bacterial meningitis, particularly L. monocytogenes. Institute empiric antibiotics after lumbar puncture (or before if the patient is unstable). Most likely tuberculous meningitis. If acid-fast bacilli smear unremarkable and duration of symptoms correlate strongly consider empiric treatment and/or nucleic acid amplification testing, ideally utilizing a large volume (>5 ml) of centrifuged cerebrospinal fluid. Also consider work up for other fungal meningitis, such as Aspergillus, Blastomyces, Coccidioides and Histoplasma in the proper setting. The Delphi method of consensus was used to construct this figure. CM: Cryptococcal meningitis; CrAg: Cryptococcal antigen; CSF: Cerebrospinal fluid; LFA: Lateral flow immunochromatographic assay.
Figure 2.
Figure 2.. Algorithm for diagnosis of subacute meningitis in patients with presumed normal immune system.
If appropriate consider rapid HIV test, if HIV-infected, refer to Figure 1 algorithm. Most likely tuberculosis meningitis. If duration of symptoms are compatible, strongly consider empiric treatment and/or NAATs, ideally testing a large volume (>5 ml) of centrifuged cerebrospinal fluid. Consider fungal etiologies as well such as Aspergillus, Blastomyces, Coccidioides and Histoplasma. §Most likely aseptic meningitis, particularly non-infectious etiologies. Although may be tuberculosis meningitis as well. If strong clinical suspicion, consider TB NAATs. The Delphi method of consensus used to construct this figure. CrAg: Cryptococcal antigen; CSF: Cerebrospinal fluid; TBM: Tuberculosis meningitis.

References

    1. Bahr NC, Boulware DR. Methods of rapid diagnosis for the etiology of meningitis in adults. Biomark. Med. 8(9), 1085–1103 (2014). - PMC - PubMed
    1. Davis LE. Acute bacterial meningitis. Continuum (Minneap. Minn.) 24(5, Neuroinfectious Disease), 1264–1283 (2018). - PubMed
    1. Bhimraj A. Acute community-acquired bacterial meningitis in adults: an evidence-based review. Cleve. Clin. J. Med. 79(6), 393–400 (2012). - PubMed
    1. Van Ettekoven CN, Van De Beek D, Brouwer MC. Update on community-acquired bacterial meningitis: guidance and challenges. Clin. Microbiol. Infect. 23(9), 601–606 (2017). - PubMed
    1. Charalambous LT, Premji A, Tybout C. et al. Prevalence, healthcare resource utilization and overall burden of fungal meningitis in the United States. J. Med. Microbiol. 67(2), 215–227 (2018). - PMC - PubMed

Publication types