Mutations in the Kinesin-2 Motor KIF3B Cause an Autosomal-Dominant Ciliopathy
- PMID: 32386558
- PMCID: PMC7273529
- DOI: 10.1016/j.ajhg.2020.04.005
Mutations in the Kinesin-2 Motor KIF3B Cause an Autosomal-Dominant Ciliopathy
Abstract
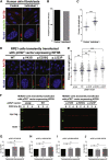
Kinesin-2 enables ciliary assembly and maintenance as an anterograde intraflagellar transport (IFT) motor. Molecular motor activity is driven by a heterotrimeric complex comprised of KIF3A and KIF3B or KIF3C plus one non-motor subunit, KIFAP3. Using exome sequencing, we identified heterozygous KIF3B variants in two unrelated families with hallmark ciliopathy phenotypes. In the first family, the proband presents with hepatic fibrosis, retinitis pigmentosa, and postaxial polydactyly; he harbors a de novo c.748G>C (p.Glu250Gln) variant affecting the kinesin motor domain encoded by KIF3B. The second family is a six-generation pedigree affected predominantly by retinitis pigmentosa. Affected individuals carry a heterozygous c.1568T>C (p.Leu523Pro) KIF3B variant segregating in an autosomal-dominant pattern. We observed a significant increase in primary cilia length in vitro in the context of either of the two mutations while variant KIF3B proteins retained stability indistinguishable from wild type. Furthermore, we tested the effects of KIF3B mutant mRNA expression in the developing zebrafish retina. In the presence of either missense variant, rhodopsin was sequestered to the photoreceptor rod inner segment layer with a concomitant increase in photoreceptor cilia length. Notably, impaired rhodopsin trafficking is also characteristic of recessive KIF3B models as exemplified by an early-onset, autosomal-recessive, progressive retinal degeneration in Bengal cats; we identified a c.1000G>A (p.Ala334Thr) KIF3B variant by genome-wide association study and whole-genome sequencing. Together, our genetic, cell-based, and in vivo modeling data delineate an autosomal-dominant syndromic retinal ciliopathy in humans and suggest that multiple KIF3B pathomechanisms can impair kinesin-driven ciliary transport in the photoreceptor.
Keywords: KIF3B; feline genetics; hepatic fibrosis; kinesin; primary cilia; retinopathy; whole-exome sequencing; zebrafish.
Copyright © 2020 American Society of Human Genetics. All rights reserved.
Conflict of interest statement
N.K. is a paid consultant for and holds significant stock of Rescindo Therapeutics, Inc.
Figures
References
-
- Badano J.L., Mitsuma N., Beales P.L., Katsanis N. The ciliopathies: an emerging class of human genetic disorders. Annu. Rev. Genomics Hum. Genet. 2006;7:125–148. - PubMed
-
- Kumar P., Henikoff S., Ng P.C. Predicting the effects of coding non-synonymous variants on protein function using the SIFT algorithm. Nat. Protoc. 2009;4:1073–1081. - PubMed
Publication types
MeSH terms
Substances
Grants and funding
LinkOut - more resources
Full Text Sources
Molecular Biology Databases
Miscellaneous
