Effectiveness of a multistep Pseudomonas aeruginosa eradication treatment protocol in children with cystic fibrosis in Brazil
- PMID: 32696837
- PMCID: PMC7567631
- DOI: 10.36416/1806-3756/e20180294
Effectiveness of a multistep Pseudomonas aeruginosa eradication treatment protocol in children with cystic fibrosis in Brazil
Abstract
Objective: Although various strategies have been proposed for eradicating Pseudomonas aeruginosa in patients with cystic fibrosis (CF), only a few employ multistep treatment in children colonized by that pathogen for the first time. The aim of this study was to describe the effectiveness of a three-phase eradication protocol, initiated after the first isolation of P. aeruginosa, in children with CF in Brazil.
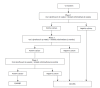
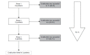
Methods: This was a retrospective real-life study in which we reviewed the medical records of pediatric CF patients in whom the eradication protocol was applied between June of 2004 and December of 2012. The three-phase protocol was guided by positive cultures for P. aeruginosa in airway secretions, and the treatment consisted of inhaled colistimethate and oral ciprofloxacin. Success rates were assessed after each phase, as well as cumulatively.
Results: During the study period, 47 episodes of P. aeruginosa colonization, in 29 patients, were eligible for eradication. Among the 29 patients, the median age was 2.7 years, 17 (59%) were male, and 19 (65%) had at least one F508del allele. All 29 patients completed the first phase of the protocol, whereas only 12 and 6 completed the second and third phases, respectively. Success rates for eradication in the three treatment phases were 58.6% (95% CI: 40.7-74.5), 50.0% (95% CI: 25.4-74.6), and 66.7% (95% CI: 30.0-90.3), respectively. The cumulative success rate was 93.1% (95% CI: 78.0-98.1). Treatment failure in all three phases occurred in only 2 patients.
Conclusions: In this sample of patients, the multistep eradication protocol was effective and had a high success rate.
Objetivo:: Embora várias estratégias de erradicação de Pseudomonas aeruginosa tenham sido propostas para pacientes com fibrose cística (FC), apenas algumas usaram um tratamento em fases e incluíram crianças na primeira colonização por esse patógeno. O objetivo deste estudo foi descrever a eficácia de um protocolo de erradicação em três fases em crianças com FC a partir do primeiro isolamento de P. aeruginosa no Brasil.
Métodos:: Estudo retrospectivo de vida real que avaliou prontuários de pacientes pediátricos com FC submetidos ao protocolo de erradicação entre junho de 2004 e dezembro de 2012. O protocolo em três fases foi orientado pela cultura positiva para P. aeruginosa de secreções das vias aéreas, utilizando-se colistimetato inalatório e ciprofloxacina oral no tratamento. As taxas de sucesso após cada fase e a de sucesso acumulado foram avaliadas.
Resultados:: Durante o período do estudo, 47 episódios de colonização por P. aeruginosa, em 29 pacientes, foram elegíveis para erradicação. Todos os 29 pacientes foram submetidos à primeira fase do protocolo (mediana de idade de 2,7 anos, 17 pacientes (59%) do sexo masculino e 19 (65%) com pelo menos um alelo F508del), sendo que 12 e 6 pacientes foram submetidos a segunda e terceira fases, respectivamente. As taxas de sucesso de erradicação nas três fases de tratamento foram de 58,6% (IC95%: 40,7-74,5), 50,0% (IC95%: 25,4-74,6) e 66,7% (IC95%: 30,0-90,3), respectivamente. A taxa de sucesso acumulado foi de 93,1% (IC95%: 78,0-98,1). Apenas 2 pacientes apresentaram falha do tratamento de erradicação.
Conclusões:: O primeiro isolamento de P. aeruginosa ocorreu em crianças de baixa idade. O protocolo de erradicação em fases foi efetivo com alta taxa de sucesso.
Figures



References
-
- Taccetti G, Bianchini E, Cariani L, Buzzetti R, Costantini D, Trevisan F. Early antibiotic treatment for Pseudomonas aeruginosa eradication in patients with cystic fibrosis a randomised multicentre study comparing two different protocols. Thorax. 2012;67(10):853–859. doi: 10.1136/thoraxjnl-2011-200832. - DOI - PubMed
MeSH terms
Substances
LinkOut - more resources
Full Text Sources
Medical