AAV9-DOK7 gene therapy reduces disease severity in Smn2B/- SMA model mice
- PMID: 32828271
- PMCID: PMC7453709
- DOI: 10.1016/j.bbrc.2020.07.031
AAV9-DOK7 gene therapy reduces disease severity in Smn2B/- SMA model mice
Abstract
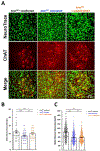
Spinal Muscular Atrophy (SMA) is an autosomal recessive neuromuscular disease caused by deletions or mutations in the survival motor neuron (SMN1) gene. An important hallmark of disease progression is the pathology of neuromuscular junctions (NMJs). Affected NMJs in the SMA context exhibit delayed maturation, impaired synaptic transmission, and loss of contact between motor neurons and skeletal muscle. Protection and maintenance of NMJs remains a focal point of therapeutic strategies to treat SMA, and the recent implication of the NMJ-organizer Agrin in SMA pathology suggests additional NMJ organizing molecules may contribute. DOK7 is an NMJ organizer that functions downstream of Agrin. The potential of DOK7 as a putative therapeutic target was demonstrated by adeno-associated virus (AAV)-mediated gene therapy delivery of DOK7 in Amyotrophic Lateral Sclerosis (ALS) and Emery Dreyefuss Muscular Dystrophy (EDMD). To assess the potential of DOK7 as a disease modifier of SMA, we administered AAV-DOK7 to an intermediate mouse model of SMA. AAV9-DOK7 treatment conferred improvements in NMJ architecture and reduced muscle fiber atrophy. Additionally, these improvements resulted in a subtle reduction in phenotypic severity, evidenced by improved grip strength and an extension in survival. These findings reveal DOK7 is a novel modifier of SMA.
Keywords: Adeno associate virus; Gene Therapy; Neurodegeneration; SMA; Spinal muscular atrophy.
Copyright © 2020 The Authors. Published by Elsevier Inc. All rights reserved.
Conflict of interest statement
Declaration of competing interest C.L.L. is the co-founder and Chief Scientific Officer of Shift Pharmaceuticals.
Figures
 
              
              
              
              
                
                
                 
              
              
              
              
                
                
                 
              
              
              
              
                
                
                 
              
              
              
              
                
                
                References
Publication types
MeSH terms
Substances
Grants and funding
LinkOut - more resources
- Full Text Sources
- Medical
- Molecular Biology Databases
- Miscellaneous
 
        