Selective tumor antigen vaccine delivery to human CD169+ antigen-presenting cells using ganglioside-liposomes
- PMID: 33067394
- PMCID: PMC7959579
- DOI: 10.1073/pnas.2006186117
Selective tumor antigen vaccine delivery to human CD169+ antigen-presenting cells using ganglioside-liposomes
Abstract
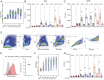
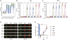
Priming of CD8+ T cells by dendritic cells (DCs) is crucial for the generation of effective antitumor immune responses. Here, we describe a liposomal vaccine carrier that delivers tumor antigens to human CD169/Siglec-1+ antigen-presenting cells using gangliosides as targeting ligands. Ganglioside-liposomes specifically bound to CD169 and were internalized by in vitro-generated monocyte-derived DCs (moDCs) and macrophages and by ex vivo-isolated splenic macrophages in a CD169-dependent manner. In blood, high-dimensional reduction analysis revealed that ganglioside-liposomes specifically targeted CD14+ CD169+ monocytes and Axl+ CD169+ DCs. Liposomal codelivery of tumor antigen and Toll-like receptor ligand to CD169+ moDCs and Axl+ CD169+ DCs led to cytokine production and robust cross-presentation and activation of tumor antigen-specific CD8+ T cells. Finally, Axl+ CD169+ DCs were present in cancer patients and efficiently captured ganglioside-liposomes. Our findings demonstrate a nanovaccine platform targeting CD169+ DCs to drive antitumor T cell responses.
Keywords: CD169; CD8+ T cells; Siglec-1; dendritic cells; vaccination.
Copyright © 2020 the Author(s). Published by PNAS.
Conflict of interest statement
The authors declare no competing interest.
Figures
 
              
              
              
              
                
                
                 
              
              
              
              
                
                
                 
              
              
              
              
                
                
                 
              
              
              
              
                
                
                 
              
              
              
              
                
                
                 
              
              
              
              
                
                
                 
              
              
              
              
                
                
                References
- 
    - Nevala-Plagemann C., Hidalgo M., Garrido-Laguna I., From state-of-the-art treatments to novel therapies for advanced-stage pancreatic cancer. Nat. Rev. Clin. Oncol. (2019). - PubMed
 
- 
    - Wu A. A., Jaffee E., Lee V., Current status of immunotherapies for treating pancreatic cancer. Curr. Oncol. Rep. 21, 60 (2019). - PubMed
 
Publication types
MeSH terms
Substances
LinkOut - more resources
- Full Text Sources
- Medical
- Research Materials
- Miscellaneous
 
        