The S-phase-induced lncRNA SUNO1 promotes cell proliferation by controlling YAP1/Hippo signaling pathway
- PMID: 33108271
- PMCID: PMC7591261
- DOI: 10.7554/eLife.55102
The S-phase-induced lncRNA SUNO1 promotes cell proliferation by controlling YAP1/Hippo signaling pathway
Abstract
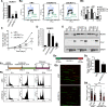
Cell cycle is a cellular process that is subject to stringent control. In contrast to the wealth of knowledge of proteins controlling the cell cycle, very little is known about the molecular role of lncRNAs (long noncoding RNAs) in cell-cycle progression. By performing genome-wide transcriptome analyses in cell-cycle-synchronized cells, we observed cell-cycle phase-specific induction of >2000 lncRNAs. Further, we demonstrate that an S-phase-upregulated lncRNA, SUNO1, facilitates cell-cycle progression by promoting YAP1-mediated gene expression. SUNO1 facilitates the cell-cycle-specific transcription of WTIP, a positive regulator of YAP1, by promoting the co-activator, DDX5-mediated stabilization of RNA polymerase II on chromatin. Finally, elevated SUNO1 levels are associated with poor cancer prognosis and tumorigenicity, implying its pro-survival role. Thus, we demonstrate the role of a S-phase up-regulated lncRNA in cell-cycle progression via modulating the expression of genes controlling cell proliferation.
Keywords: HCT116; U2OS; WTIP; cell cycle; chromosomes; gene expression; human cancer cell lines; lncRNA; none.
Conflict of interest statement
QH, XZ, QS, YL, YS, SH, RH, MK, RC, VT, DS, AC, XL, YK, MP, BM, LJ, YZ, SD, AB, TK, SJ, SP, KP No competing interests declared, AO Arturo V Orjalo is affiliated with LGC Biosearch Technologies and Genentech Inc, the author has no financial interests to declare, HJ Hans Johansson is affiliated with LGC Biosearch Technologies. The author has no financial interests to declare. AL Reviewing editor, eLife
Figures























References
Publication types
MeSH terms
Substances
Associated data
- Actions
- Actions
Grants and funding
- GM088252/GM/NIGMS NIH HHS/United States
- R01 CA200643/CA/NCI NIH HHS/United States
- R01 GM132458/GM/NIGMS NIH HHS/United States
- R21 AG065748/AG/NIA NIH HHS/United States
- GM125196/GM/NIGMS NIH HHS/United States
- GM123314/GM/NIGMS NIH HHS/United States
- RSG-11-174-01-RMC/American Cancer Society/International
- R01 GM088252/GM/NIGMS NIH HHS/United States
- 1243372/National Science Foundation/International
- 1723008/National Science Foundation/International
- R01 GM123314/GM/NIGMS NIH HHS/United States
- AG065748/AG/NIA NIH HHS/United States
- R01 GM125196/GM/NIGMS NIH HHS/United States
- 1818286/National Science Foundation/International
LinkOut - more resources
Full Text Sources
Molecular Biology Databases
Research Materials