IL-24 deficiency protects mice against bleomycin-induced pulmonary fibrosis by repressing IL-4-induced M2 program in macrophages
- PMID: 33144678
- PMCID: PMC8027679
- DOI: 10.1038/s41418-020-00650-6
IL-24 deficiency protects mice against bleomycin-induced pulmonary fibrosis by repressing IL-4-induced M2 program in macrophages
Erratum in
-
Correction: IL-24 deficiency protects mice against bleomycin-induced pulmonary fibrosis by repressing IL-4-induced M2 program in macrophages.Cell Death Differ. 2021 Oct;28(10):2989. doi: 10.1038/s41418-020-00721-8. Cell Death Differ. 2021. PMID: 33402751 Free PMC article. No abstract available.
Abstract
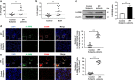
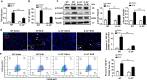
Idiopathic pulmonary fibrosis (IPF) is the most common type of idiopathic interstitial pneumonia and has one of the poorest prognosis. However, the molecular mechanisms underlying IPF progression remain largely unknown. In this study, we determined that IL-24, an IL-20 subfamily cytokine member, was increased both in the serum of IPF patients and the bronchoalveolar lavage fluid (BALF) of mice following bleomycin (BLM)-induced pulmonary fibrosis. As a result, IL-24 deficiency protected mice from BLM-induced lung injury and fibrosis. Specifically, loss of IL-24 significantly attenuated transforming growth factor β1 (TGF-β1) production and reduced M2 macrophage infiltration in the lung of BLM-induced mice. Mechanistically, IL-24 alone did not show a perceptible impact on the induction of M2 macrophages, but it synergized with IL-4 to promote M2 program in macrophages. IL-24 suppressed IL-4-induced expression of suppressor of cytokine signaling 1 (SOCS1) and SOCS3, through which it enhanced signal transducer and activator of transcription 6/peroxisome proliferator-activated receptor gamma (STAT6/PPARγ) signaling, thereby promoting IL-4-induced production of M2 macrophages. Collectively, our data support that IL-24 synergizes with IL-4 to promote macrophage M2 program contributing to the development of pulmonary fibrosis.
Conflict of interest statement
The authors declare that they have no conflict of interest.
Figures








References
-
- Hutchinson J, Fogarty A, Hubbard R, McKeever T. Global incidence and mortality of idiopathic pulmonary fibrosis: a systematic review. Eur Respir J. 2015;46:795–806. - PubMed
-
- Hopkins RB, Burke N, Fell C, Dion G, Kolb M. Epidemiology and survival of idiopathic pulmonary fibrosis from national data in Canada. Eur Respir J. 2016;48:187–95. - PubMed
-
- Ley B, Collard HR, King TE., Jr Clinical course and prediction of survival in idiopathic pulmonary fibrosis. Am J Respir Crit Care Med. 2011;183:431–40. - PubMed
-
- Richeldi L, Collard HR, Jones MG. Idiopathic pulmonary fibrosis. Lancet. 2017;389:1941–52. - PubMed
Publication types
MeSH terms
Substances
Grants and funding
LinkOut - more resources
Full Text Sources
Medical
Research Materials
Miscellaneous