Particulate matter causes skin barrier dysfunction
- PMID: 33497363
- PMCID: PMC8021104
- DOI: 10.1172/jci.insight.145185
Particulate matter causes skin barrier dysfunction
Abstract
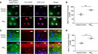
The molecular mechanisms that underlie the detrimental effects of particulate matter (PM) on skin barrier function are poorly understood. In this study, the effects of PM2.5 on filaggrin (FLG) and skin barrier function were investigated in vitro and in vivo. The levels of FLG degradation products, including pyrrolidone carboxylic acid, urocanic acid (UCA), and cis/trans-UCA, were significantly decreased in skin tape stripping samples of study subjects when they moved from Denver, an area with low PM2.5, to Seoul, an area with high PM2.5 count. Experimentally, PM2.5 collected in Seoul inhibited FLG, loricrin, keratin-1, desmocollin-1, and corneodesmosin but did not modulate involucrin or claudin-1 in keratinocyte cultures. Moreover, FLG protein expression was inhibited in human skin equivalents and murine skin treated with PM2.5. We demonstrate that this process was mediated by PM2.5-induced TNF-α and was aryl hydrocarbon receptor dependent. PM2.5 exposure compromised skin barrier function, resulting in increased transepidermal water loss, and enhanced the penetration of FITC-dextran in organotypic and mouse skin. PM2.5-induced TNF-α caused FLG deficiency in the skin and subsequently induced skin barrier dysfunction. Compromised skin barrier due to PM2.5 exposure may contribute to the development and the exacerbation of allergic diseases such as atopic dermatitis.
Keywords: Dermatology; Inflammation; Mouse models; Skin.
Conflict of interest statement
Figures







References
-
- Zhang P, Zhou X. Health and economic impacts of particulate matter pollution on hospital admissions for mental disorders in Chengdu, Southwestern China. Sci Total Environ. 2020;733:139114. - PubMed
Publication types
MeSH terms
Substances
Grants and funding
LinkOut - more resources
Full Text Sources
Other Literature Sources
Miscellaneous