Systematic Evaluation for the Influences of the SOX17/Notch Receptor Family Members on Reversing Enzalutamide Resistance in Castration-Resistant Prostate Cancer Cells
- PMID: 33791203
- PMCID: PMC8006330
- DOI: 10.3389/fonc.2021.607291
Systematic Evaluation for the Influences of the SOX17/Notch Receptor Family Members on Reversing Enzalutamide Resistance in Castration-Resistant Prostate Cancer Cells
Abstract
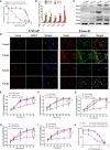
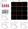
The treatment of castration-resistant prostate cancer (CRPC) remains challenging due to the failure of androgen deprivation therapy (ADT); hence the search for other molecular therapeutic targets besides androgen receptor signaling is ongoing. This study systematically investigated the expression of SOX17 and Notch receptors in CRPC tissues and cells in vitro, showing that consistent clinical CRPC, SOX17/Notch1, and Notch4 were responsible for enzalutamide resistance in CRPC cells. The γ secretase inhibitors, BMS-708163, GSI-IX, PF-3084014, and RO4929097 abrogated the enzalutamide resistance by inhibiting Notch1 or/and Notch4 in vitro, with GSI-IX and RO4929097 being more effective than BMS-708163 and PF-3084014 in reliving bone metastasis in vivo. In conclusion, the Notch1 and Notch4 inhibitors GSI-IX and RO4929097 are promising therapeutic agents for the treatment of CRPC.
Keywords: Notch receptor family members; SOX17; castration-resistant prostate cancer; enzalutamide; γ secretase inhibitors.
Copyright © 2021 Du, Li, Sun, Zhu, Cheng, Yang, Luo, Yu and Wu.
Conflict of interest statement
The authors declare that the research was conducted in the absence of any commercial or financial relationships that could be construed as a potential conflict of interest.
Figures







References
-
- Oudard S, Fizazi K, Sengeløv L, Daugaard G, Saad F, Hansen S, et al. . Cabazitaxel Versus Docetaxel As First-Line Therapy for Patients With Metastatic Castration-Resistant Prostate Cancer: A Randomized Phase III Trial-FIRSTANA. J Clin Oncol (2017) 35(28):3189–97. 10.1200/JCO.2016.72.1068 - DOI - PubMed
LinkOut - more resources
Full Text Sources
Other Literature Sources