Plasma Membrane Localized GCaMP-MS4A12 by Orai1 Co-Expression Shows Thapsigargin- and Ca2+-Dependent Fluorescence Increases
- PMID: 33935043
- PMCID: PMC8112172
- DOI: 10.14348/molcells.2021.2031
Plasma Membrane Localized GCaMP-MS4A12 by Orai1 Co-Expression Shows Thapsigargin- and Ca2+-Dependent Fluorescence Increases
Abstract
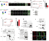
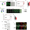
Uniquely expressed in the colon, MS4A12 exhibits store-operated Ca2+ entry (SOCE) activity. However, compared to MS4A1 (CD20), a Ca2+ channel and ideal target for successful leukaemia immunotherapy, MS4A12 has rarely been studied. In this study, we investigated the involvement of MS4A12 in Ca2+ influx and expression changes in MS4A12 in human colonic malignancy. Fluorescence of GCaMP-fused MS4A12 (GCaMP-M12) was evaluated to analyse MS4A12 activity in Ca2+ influx. Plasma membrane expression of GCaMP-M12 was achieved by homo- or hetero-complex formation with no-tagged MS4A12 (nt-M12) or Orai1, respectively. GCaMP-M12 fluorescence in plasma membrane increased only after thapsigargin-induced depletion of endoplasmic reticulum Ca2+ stores, and this fluorescence was inhibited by typical SOCE inhibitors and siRNA for Orai1. Furthermore, GCaMP-MS4A12 and Orai1 co-transfection elicited greater plasma membrane fluorescence than GCaMP-M12 co-transfected with nt-M12. Interestingly, the fluorescence of GCaMP-M12 was decreased by STIM1 over-expression, while increased by siRNA for STIM1 in the presence of thapsigargin and extracellular Ca2+. Moreover, immunoprecipitation assay revealed that Orai1 co-expression decreased protein interactions between MS4A12 and STIM1. In human colon tissue, MS4A12 was expressed in the apical region of the colonic epithelium, although its expression was dramatically decreased in colon cancer tissues. In conclusion, we propose that MS4A12 contributes to SOCE through complex formation with Orai1, but does not cooperate with STIM1. Additionally, we discovered that MS4A12 is expressed in the apical membrane of the colonic epithelium and that its expression is decreased with cancer progression.
Keywords: GCaMP; MS4A12; Orai1; STIM1; colon cancer; store-operated Ca2+ entry.
Conflict of interest statement
The authors have no potential conflicts of interest to disclose.
Figures
References
-
- Akerboom J., Carreras Calderon N., Tian L., Wabnig S., Prigge M., Tolo J., Gordus A., Orger M.B., Severi K.E., Macklin J.J., et al. Genetically encoded calcium indicators for multi-color neural activity imaging and combination with optogenetics. Front. Mol. Neurosci. 2013;6:2. doi: 10.3389/fnmol.2013.00002. - DOI - PMC - PubMed
MeSH terms
Substances
LinkOut - more resources
Full Text Sources
Other Literature Sources
Research Materials
Miscellaneous
