Distinct populations of antigen-specific tissue-resident CD8+ T cells in human cervix mucosa
- PMID: 34156975
- PMCID: PMC8410090
- DOI: 10.1172/jci.insight.149950
Distinct populations of antigen-specific tissue-resident CD8+ T cells in human cervix mucosa
Abstract
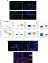
The ectocervix is part of the lower female reproductive tract (FRT), which is susceptible to sexually transmitted infections (STIs). Comprehensive knowledge of the phenotypes and T cell receptor (TCR) repertoire of tissue-resident memory T cells (TRMs) in the human FRT is lacking. We took single-cell RNA-Seq approaches to simultaneously define gene expression and TCR clonotypes of the human ectocervix. There were significantly more CD8+ than CD4+ T cells. Unsupervised clustering and trajectory analysis identified distinct populations of CD8+ T cells with IFNGhiGZMBloCD69hiCD103lo or IFNGloGZMBhiCD69medCD103hi phenotypes. Little overlap was seen between their TCR repertoires. Immunofluorescence staining showed that CD103+CD8+ TRMs were preferentially localized in the epithelium, whereas CD69+CD8+ TRMs were distributed evenly in the epithelium and stroma. Ex vivo assays indicated that up to 14% of cervical CD8+ TRM clonotypes were HSV-2 reactive in HSV-2-seropositive persons, reflecting physiologically relevant localization. Our studies identified subgroups of CD8+ TRMs in the human ectocervix that exhibited distinct expression of antiviral defense and tissue residency markers, anatomic locations, and TCR repertoires that target anatomically relevant viral antigens. Optimization of the location, number, and function of FRT TRMs is an important approach for improving host defenses to STIs.
Keywords: Adaptive immunity; Immunology; T cells; Virology.
Conflict of interest statement
Figures
References
-
- Centers for Disease Control Prevention (CDC) Seroprevalence of herpes simplex virus type 2 among persons aged 14-49 years--United States, 2005-2008. MMWR Morb Mortal Wkly Rep. 2010;59(15):456–459. - PubMed
Publication types
MeSH terms
Substances
Grants and funding
LinkOut - more resources
Full Text Sources
Medical
Molecular Biology Databases
Research Materials
