NPS-1034 Induce Cell Death with Suppression of TNFR1/NF-κB Signaling in Testicular Cancer
- PMID: 35334531
- PMCID: PMC8952763
- DOI: 10.3390/medicina58030355
NPS-1034 Induce Cell Death with Suppression of TNFR1/NF-κB Signaling in Testicular Cancer
Abstract
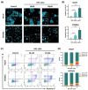
Background and objectives: NPS-1034 with a dual inhibitory effect on Met and Axl kinase receptors has exhibited therapeutic potential in previous models. However, no study on treating testicular cancer (TC) cell lines with NPS-1034 has been established. Materials and Methods: In this study, a series of in vitro examinations of the apoptotic effect induced by NPS-1034 in TC cell lines was conducted to clarify the molecular interactions involved. Results: A decrease in cell viability rate was observed following NPS-1034 treatment, as shown in the MTT assay. Induction of the apoptotic effect was observed in TC cells as the sub-G1 and Annexin-PI populations increased in a dose-dependent manner. The involvement of the tumor receptor necrosis factor receptor 1 (TNFR1) pathway was later determined by the proteome array and western blotting. A reduction in TNFR1 and NF-κB downstream protein expressions, an upregulation of cleaved caspase-3 and -7, and a downregulation of survivin and claspin all reassured the underlying mechanism of the TNFR1 involved in the apoptotic pathway induced by NPS-1034. Conclusions: Our findings provide evidence for a potential underlying TNFR1 pathway involved in NPS-1034 treatment. This study should offer new insights into targeted therapy for TC.
Keywords: NPS-1034; TNF receptor-1; apoptosis; p50; p65; testicular cancer.
Conflict of interest statement
The authors declare that they have no competing interest.
Figures
References
-
- Le Cornet C., Lortet-Tieulent J., Forman D., Béranger R., Flechon A., Fervers B., Schüz J., Bray F. Testicular cancer incidence to rise by 25% by 2025 in Europe? Model-based predictions in 40 countries using population-based registry data. Eur. J. Cancer. 2014;50:831–839. doi: 10.1016/j.ejca.2013.11.035. - DOI - PubMed
MeSH terms
Substances
Grants and funding
LinkOut - more resources
Full Text Sources
Medical
Research Materials
Miscellaneous
