Combined Estrogen Alpha and Beta Receptor Expression Has a Prognostic Significance for Colorectal Cancer Patients
- PMID: 35360718
- PMCID: PMC8963951
- DOI: 10.3389/fmed.2022.739620
Combined Estrogen Alpha and Beta Receptor Expression Has a Prognostic Significance for Colorectal Cancer Patients
Abstract
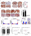
We reported that high estrogen receptor beta (ERβ) expression is independently associated with better prognosis in female colorectal cancer (CRC) patients. However, estrogen receptor alpha (ERα) is expressed at very low levels in normal colon mucosa, and its prognostic role in CRC has not been explored. Herein, we investigated the combined role of ERα and ERβ expression in the prognosis of female patients with CRC, which, to the best of our knowledge, is the first study to investigate this topic. A total number of 306 primary CRCs were immunostained for ERα and ERβ expression. A Cox regression model was used to evaluate overall survival (OS) and disease-free survival (DFS). The combined expression of high ERβ + negative ERα correlates with longer OS (HR = 0.23; 95% CI: 0.11-0.45, P <0.0001) and DFS (HR = 0.10; 95% CI: 0.03-0.26, P < 0.0001) and a more favorable tumor outcome, as well as significantly higher expression of antitumorigenic proteins than combined expression of low ERβ + positive ERα. Importantly, we found that low ERβ expression was associated with local recurrence of CRC, whereas ERα expression was correlated with liver metastasis. Overall, our results show that the combined high ERβ + negative ERα expression correlated with a better prognosis for CRC patients. Our results suggest that the combined expression of ERα and ERβ could be used as a predictive combination marker for CRC patients, especially for predicting DFS.
Keywords: CRC disease-free survival; CRC overall survival; colorectal cancer; estrogen receptor alpha; estrogen receptor beta.
Copyright © 2022 Topi, Ghatak, Satapathy, Ehrnström, Lydrup and Sjölander.
Conflict of interest statement
The authors declare that the research was conducted in the absence of any commercial or financial relationships that could be construed as a potential conflict of interest.
Figures
References
-
- Konstantinopoulos PA, Kominea A, Vandoros G, Sykiotis GP, Andricopoulos P, Varakis I, et al. Oestrogen receptor beta (ERbeta) is abundantly expressed in normal colonic mucosa, but declines in colon adenocarcinoma paralleling the tumour's dedifferentiation. Eur J Cancer. (2003) 39:1251–8. 10.1016/S0959-8049(03)00239-9 - DOI - PubMed
LinkOut - more resources
Full Text Sources
