Skip to main page content
U.S. flag

An official website of the United States government

Dot gov

The .gov means it’s official.
Federal government websites often end in .gov or .mil. Before sharing sensitive information, make sure you’re on a federal government site.

Https

The site is secure.
The https:// ensures that you are connecting to the official website and that any information you provide is encrypted and transmitted securely.

Access keys NCBI Homepage MyNCBI Homepage Main Content Main Navigation
. 2022 Jul 12;10(3):E643-E651.
doi: 10.9778/cmajo.20210228. Print 2022 Jul-Sep.

Prevalence of SARS-CoV-2 infection among obstetric patients in Ottawa, Canada: a descriptive study

Affiliations

Prevalence of SARS-CoV-2 infection among obstetric patients in Ottawa, Canada: a descriptive study

Romina Fakhraei et al. CMAJ Open. .

Abstract

Background: There is limited information on the prevalence of SARS-CoV-2 infection in obstetric settings in Canada, beyond the first wave of the COVID-19 pandemic (February to June 2020). We sought to describe the prevalence of SARS-CoV-2 infection in pregnant people admitted to triage units at a tertiary care hospital in Ottawa, Canada.

Methods: We conducted a descriptive study of pregnant people admitted to obstetric triage assessment units at The Ottawa Hospital between Oct. 19 and Nov. 27, 2020 (second local wave of the COVID-19 pandemic). Participants underwent SARS-CoV-2 polymerase chain reaction (PCR) (via naso- or oropharyngeal swabs) and serology testing upon admission. We excluded individuals younger than 18 years, those who did not speak English or French, those who enrolled in conflicting studies, those admitted for pregnancy termination and those triaged between 11:31 pm and 7:29 am. Swab and serology samples were analyzed using digital droplet PCR and enzyme-linked immunosorbent assays, respectively. We defined SARS-CoV-2 seropositivity as a positive result for immunoglobulin (Ig) G, either alone or in combination with IgM or IgA.

Results: Of the 632 eligible patients, 363 (57.4%) consented to participation and 362 collectively provided 284 swab and 352 blood samples eligible for analysis. Common reasons for declining participation included feeling overwhelmed or anxious, being worried about repercussions of testing, pain or discomfort with testing or disinterest in research. Participants were mostly multiparous (53.9%) and in their third trimester upon admission (88.4%). In all, 18 (4.9%) participants had evidence of SARS-CoV-2 exposure; 2 (0.7%) of 284 were positive for SARS-CoV-2 by PCR and 16 (4.5%) of 352 were positive for IgG antibodies to SARS-CoV-2.

Interpretation: During the second local wave of the COVID-19 pandemic, the prevalence of active SARS-CoV-2 infection among obstetric patients in Ottawa was 0.7% and seroprevalence was 4.5%. Our low participation rate highlights the need for improvements in patient education and public health messaging on the benefits of SARS-CoV-2 testing programs.

PubMed Disclaimer

Conflict of interest statement

Competing interests: None declared.

Figures

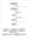
Figure 1:
Figure 1:
Flow chart of study enrolment and sample collection. Note: NP = nasopharyngeal, OP = oropharyngeal, PCR = polymerase chain reaction. *Common reasons for nonparticipation are summarized in Appendix 1, Section 4.
Figure 2:
Figure 2:
Serology results of participants (n = 352). Participants with immunoglobulin (Ig) G antibodies against SARS-CoV-2 were considered seropositive.

References

    1. de Oliveira Menezes M, Andreucci CB, Nakamura-Pereira M, et al. Universal COVID-19 testing in the obstetric population: impacts on public health [article in Portuguese] Cad Saude Publica. 2020;36:e00164820. - PubMed
    1. Wei SQ, Bilodeau-Bertrand M, Liu S, et al. The impact of COVID-19 on pregnancy outcomes: a systematic review and meta-analysis. CMAJ. 2021;193:E540–8. - PMC - PubMed
    1. Gagliardi L, Danieli R, Suriano G, et al. Universal severe acute respiratory syndrome coronavirus 2 testing of pregnant women admitted for delivery in 2 Italian regions. Am J Obstet Gynecol. 2020;223:291–2. - PMC - PubMed
    1. Naqvi M, Burwick RM, Ozimek JA, et al. Severe acute respiratory syndrome coronavirus 2 (SARS-CoV-2) universal testing experience on a Los Angeles labor and delivery unit. Obstet Gynecol. 2020;136:235–6. - PubMed
    1. Maru S, Patil U, Carroll-Bennett R, et al. Universal screening for SARS-CoV-2 infection among pregnant women at Elmhurst Hospital Center, Queens, New York. PLoS One. 2020;15:e0238409. - PMC - PubMed

Publication types

Grants and funding