Notch3 Transactivates Glycogen Synthase Kinase-3-Beta and Inhibits Epithelial-to-Mesenchymal Transition in Breast Cancer Cells
- PMID: 36139447
- PMCID: PMC9497076
- DOI: 10.3390/cells11182872
Notch3 Transactivates Glycogen Synthase Kinase-3-Beta and Inhibits Epithelial-to-Mesenchymal Transition in Breast Cancer Cells
Abstract
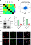
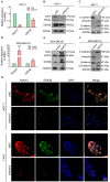
As a critical transformational process in the attributes of epithelial cells, epithelial-to-mesenchymal transition (EMT) is involved in tumor invasion, metastasis, and resistance to treatment, which contributes to the ultimate death of some patients with breast cancer. Glycogen synthase kinase-3-beta (GSK3β) is thought to be an EMT suppressor that down-regulates the protein, snail, a zinc finger transcription inhibitor, and regulates E-cadherin expression and the Wnt signaling pathway. Our previous studies have shown that Notch3 also inhibits EMT in breast cancer. In mammary gland cells, GSK3β physically bound and phosphorylated the intracellular domain of two Notch paralogs: N1ICD was positively regulated, but N2ICD was negatively regulated; however, the relationship between Notch3, GSK3β, and EMT in breast cancer is still unclear and crosstalk between Notch3 and GSK3β has not been widely investigated. In this study, we revealed that Notch3 was an essential antagonist of EMT in breast cancer cells by transcriptionally upregulating GSK3β. In breast cancer, MCF-7 and MDA-MB-231 cell lines, the silencing of Notch3 reduced GSK3β expression, which is sufficient to induce EMT. Conversely, ectopic Notch3 expression re-activated GSK3β and E-cadherin. Mechanistically, Notch3 can bind to the GSK3β promoter directly and activate GSK3β transcription. In human breast cancer samples, Notch3 expression is positively associated with GSK3β (r = 0.416, p = 0.001); moreover, high expressions of Notch3 and GSK3β mRNA are correlated to better relapse-free survival in all breast cancer patients via analysis in "the Kaplan-Meier plotter" database. In summary, our preliminary results suggested that Notch3 might inhibit EMT by trans-activating GSK3β in breast cancer cells. The suppression of Notch3 expression may contribute to EMT by transcriptionally downregulating GSK3β in breast cancer.
Keywords: GSK3β; Notch3; breast cancer; epithelial-to-mesenchymal transition; prognosis.
Conflict of interest statement
The authors declare no conflict of interest.
Figures
References
-
- Gelband H., Jha P., Sankaranarayanan R., Horton S., editors. Cancer: Disease Control Priorities. 3rd ed. Volume 3 The International Bank for Reconstruction and Development/The World Bank; Washington, DC, USA: 2015. - PubMed
-
- Curigliano G., Burstein H.J., Winer E.P., Gnant M., Dubsky P., Loibl S., Colleoni M., Regan M.M., Piccart-Gebhart M., Senn H.J., et al. De-escalating and escalating treatments for early-stage breast cancer: The St. Gallen International Expert Consensus Conference on the Primary Therapy of Early Breast Cancer 2017. Ann. Oncol. 2017;28:1700–1712. doi: 10.1093/annonc/mdx308. - DOI - PMC - PubMed
-
- Avtanski D.B., Nagalingam A., Bonner M.Y., Arbiser J.L., Saxena N.K., Sharma D. Honokiol inhibits epithelial-mesenchymal transition in breast cancer cells by targeting signal transducer and activator of transcription 3/Zeb1/E-cadherin axis. Mol. Oncol. 2014;8:565–580. doi: 10.1016/j.molonc.2014.01.004. - DOI - PMC - PubMed
Publication types
MeSH terms
Substances
LinkOut - more resources
Full Text Sources
Medical
Research Materials
Miscellaneous
