Endothelial SIRT-1 has a critical role in the maintenance of capillarization in brown adipose tissue
- PMID: 36388988
- PMCID: PMC9641227
- DOI: 10.1016/j.isci.2022.105424
Endothelial SIRT-1 has a critical role in the maintenance of capillarization in brown adipose tissue
Abstract
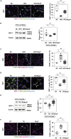
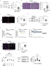
Brown adipose tissue (BAT) has critical roles in thermogenesis and systemic metabolism. Capillary rarefaction was reported to develop in BAT with dietary obesity, and previous studies showed that suppression of vascular endothelial growth factor A (VEGF-A) reduced capillary density in BAT, promoting the functional decline of this organ. Capillarization is regulated through the balance between angiogenesis and vasculogenesis on the one hand and apoptosis of endothelial cells (ECs) on the other; however, the role of EC apoptosis in BAT remained to be explored. In studies testing the role of boysenberry polyphenols (BoyP) in BAT, we found that BoyP decreased EC apoptosis, enhanced capillarization in BAT, and ameliorated dietary BAT dysfunction, which was associated with the upregulation of nicotinamide adenine dinucleotide-dependent protein deacetylase sirtuin 1 (SIRT-1) in ECs. Our studies suggest that EC SIRT-1 would be one of the potential targets of BoyP that contributes to BAT capillarization and function.
Keywords: Biological sciences; Cell biology; Molecular biology.
© 2022 The Authors.
Conflict of interest statement
R.F. is a member of Bourbon Corporation; however, this company did not play any role in the study design, data collection, and analysis, decision to publish, or preparation of the article and only provided financial support in the form of the author’s salary and research materials. None of the other authors has a conflict of interest to declare.
Figures
References
-
- Bartelt A., Bruns O.T., Reimer R., Hohenberg H., Ittrich H., Peldschus K., Kaul M.G., Tromsdorf U.I., Weller H., Waurisch C., et al. Brown adipose tissue activity controls triglyceride clearance. Nat. Med. 2011;17:200–U293. - PubMed
Grants and funding
LinkOut - more resources
Full Text Sources
Molecular Biology Databases
