Attenuated Salmonella potentiate PD-L1 blockade immunotherapy in a preclinical model of colorectal cancer
- PMID: 36605208
- PMCID: PMC9807881
- DOI: 10.3389/fimmu.2022.1017780
Attenuated Salmonella potentiate PD-L1 blockade immunotherapy in a preclinical model of colorectal cancer
Abstract
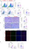
The use of immune checkpoint inhibitors to treat cancer resulted in unprecedented and durable clinical benefits. However, the response rate among patients remains rather modest. Previous work from our laboratory demonstrated the efficacy of using attenuated bacteria as immunomodulatory anti-cancer agents. The current study investigated the potential of utilizing a low dose of attenuated Salmonella typhimurium to enhance the efficacy of PD-L1 blockade in a relatively immunogenic model of colon cancer. The response of MC38 tumors to treatment with αPD-L1 monoclonal antibody (mAb) was variable, with only 30% of the mice being responsive. Combined treatment with αPD-L1 mAb and Salmonella resulted in 75% inhibition of tumor growth in 100% of animals. Mechanistically, the enhanced response correlated with a decrease in the percentage of tumor-associated granulocytic cells, upregulation in MHC class II expression by intratumoral monocytes and an increase in tumor infiltration by effector T cells. Collectively, these alterations resulted in improved anti-tumor effector responses and increased apoptosis within the tumor. Thus, our study demonstrates that a novel combination treatment utilizing attenuated Salmonella and αPD-L1 mAb could improve the outcome of immunotherapy in colorectal cancer.
Keywords: PD-L1 blockade; Salmonella typhimurium; colorectal cancer; immune checkpoints inhibitors; immunotherapy.
Copyright © 2022 Al-Saafeen, Al-Sbiei, Bashir, Mohamed, Masad, Fernandez-Cabezudo and al-Ramadi.
Conflict of interest statement
The authors declare that the research was conducted in the absence of any commercial or financial relationships that could be construed as a potential conflict of interest.
Figures












References
-
- Cancer. Available at: https://www.who.int/news-room/fact-sheets/detail/cancer.
Publication types
MeSH terms
Substances
LinkOut - more resources
Full Text Sources
Research Materials