Targeting miR-5088-5p attenuates radioresistance by suppressing Slug
- PMID: 36632615
- PMCID: PMC9827365
- DOI: 10.1016/j.ncrna.2022.12.005
Targeting miR-5088-5p attenuates radioresistance by suppressing Slug
Abstract
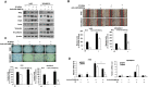
Radiotherapy is widely used for cancer treatment, but paradoxically, it has been reported that surviving cancer cells can acquire resistance, leading to recurrence or metastasis. Efforts to reduce radioresistance are required to increase the effectiveness of radiotherapy. miRNAs are advantageous as therapeutic agents because it can simultaneously inhibit the expression of several target mRNAs. Therefore, this study discovered miRNA that regulated radioresistance and elucidated its signaling mechanism. Our previous study confirmed that miR-5088-5p was associated with malignancy and metastasis in breast cancer. As a study to clarify the relationship between radiation and miR-5088-5p identified as onco-miRNA, it was confirmed that radiation induced hypomethylation of the promoter of miR-5088-5p and its expression increased. On the other hand, miR-5088-5p inhibitors were confirmed to reduce radiation-induced epithelial-mesenchymal transition, stemness, and metastasis by reducing Slug. Therefore, this study showed the potential of miR-5088-5p inhibitors as therapeutic agents to suppress radioresistance.
Keywords: Ang, angiopoietin; CSC, cancer stem-like cell; DBC2, deleted in breast cancer 2; DNMT, DNA methyl transferases; EMT, epithelial-mesenchymal transition; H&E, hematoxylin and eosin; IR, ionizing radiation; MSP, methylation-specific PCR; MTT, methylthiazole tetrazolium; Promoter methylation; Radioresistance; Resistance; Slug; VEGF, vascular endothelial growth factor; miR-5088-5p inhibitor; miRNA, microRNA; siRNA, small-interfering RNA.
© 2023 The Authors.
Conflict of interest statement
The authors declare no potential conflicts of interest.
Figures







References
-
- Little J.B. Radiation carcinogenesis. Carcinogenesis. 2000;21:397–404. - PubMed
-
- Inano H., Onoda M. Role of nitric oxide in radiation-induced initiation of mammary tumorigenesis in rats. Nitric Oxide. 2003;8:144–148. - PubMed
-
- Boltze C., Brabant G., Dralle H., Gerlach R., Roessner A., Hoang-Vu C. Radiation-induced thyroid carcinogenesis as a function of time and dietary iodine supply: an in vivo model of tumorigenesis in the rat. Endocrinology. 2002;143:2584–2592. - PubMed
LinkOut - more resources
Full Text Sources
Research Materials
Miscellaneous