Multiplex epigenome editing of MECP2 to rescue Rett syndrome neurons
- PMID: 36652535
- PMCID: PMC11975455
- DOI: 10.1126/scitranslmed.add4666
Multiplex epigenome editing of MECP2 to rescue Rett syndrome neurons
Abstract
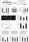
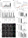
Rett syndrome (RTT) is an X-linked neurodevelopmental disorder caused by loss-of-function heterozygous mutations of methyl CpG-binding protein 2 (MECP2) on the X chromosome in young females. Reactivation of the silent wild-type MECP2 allele from the inactive X chromosome (Xi) represents a promising therapeutic opportunity for female patients with RTT. Here, we applied a multiplex epigenome editing approach to reactivate MECP2 from Xi in RTT human embryonic stem cells (hESCs) and derived neurons. Demethylation of the MECP2 promoter by dCas9-Tet1 with target single-guide RNA reactivated MECP2 from Xi in RTT hESCs without detectable off-target effects at the transcriptional level. Neurons derived from methylation-edited RTT hESCs maintained MECP2 reactivation and reversed the smaller soma size and electrophysiological abnormalities, two hallmarks of RTT. In RTT neurons, insulation of the methylation-edited MECP2 locus by dCpf1-CTCF (a catalytically dead Cpf1 fused with CCCTC-binding factor) with target CRISPR RNA enhanced MECP2 reactivation and rescued RTT-related neuronal defects, providing a proof-of-concept study for epigenome editing to treat RTT and potentially other dominant X-linked diseases.
Conflict of interest statement
Figures
Comment in
-
Epigenome editing of MECP2 rescues Rett syndrome neurons.Nat Rev Neurol. 2023 Mar;19(3):127. doi: 10.1038/s41582-023-00778-2. Nat Rev Neurol. 2023. PMID: 36725913 No abstract available.
References
-
- Lyst MJ, Bird A, Rett syndrome: A complex disorder with simple roots. Nat. Rev. Genet 16, 261–275 (2015). - PubMed
-
- Sandweiss AJ, Brandt VL, Zoghbi HY, Advances in understanding of Rett syndrome and MECP2 duplication syndrome: Prospects for future therapies. Lancet Neurol 19, 689–698 (2020). - PubMed
-
- Amir RE, Van den Veyver IB, Wan M, Tran CQ, Francke U, Zoghbi HY, Rett syndrome is caused by mutations in X-linked MECP2, encoding methyl-CpG-binding protein 2. Nat. Genet 23, 185–188 (1999). - PubMed
Publication types
MeSH terms
Substances
Grants and funding
LinkOut - more resources
Full Text Sources
Other Literature Sources
Medical
Molecular Biology Databases
Research Materials
