Epitope tag-specific differences in the detection of COSA-1 marked crossover sites in C. elegans spermatocytes
- PMID: 36660421
- PMCID: PMC9844261
- DOI: 10.17912/micropub.biology.000724
Epitope tag-specific differences in the detection of COSA-1 marked crossover sites in C. elegans spermatocytes
Abstract
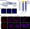
Nascent crossover sites in C. elegans meiocytes can be cytologically detected using epitope-tagged versions of the pro-crossover protein COSA-1. In spermatocytes, differences exist between cytologically-detected and genetically-detected double crossover rates. Here, we examine nascent crossovers using both GFP- and OLLAS-tagged COSA-1. Similar to previous work, we find that most late pachytene spermatocytes display 5 COSA-1 foci, indicating one crossover per autosome bivalent. However, we detected more nuclei with >5 COSA-1 foci using OLLAS::COSA-1, reflecting some bivalents having 2 COSA-1 foci. These results demonstrate tag-specific differences in the detection of COSA-1 marked nascent crossovers in spermatocytes.
Copyright: © 2023 by the authors.
Figures

References
Grants and funding
LinkOut - more resources
Full Text Sources