Second generation androgen receptor antagonist, TQB3720 abrogates prostate cancer growth via AR/GPX4 axis activated ferroptosis
- PMID: 36744249
- PMCID: PMC9895946
- DOI: 10.3389/fphar.2023.1110146
Second generation androgen receptor antagonist, TQB3720 abrogates prostate cancer growth via AR/GPX4 axis activated ferroptosis
Abstract
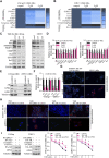
Purpose: Prostate cancer (PCa) poses a great threat to humans. The study aimed to evaluate the potential of TQB3720 in promoting ferroptosis to suppress prostate cancer, providing a theoretical basis for PCa therapy. Methods: PCa cells and nude mice models were divided into TQB3720, enzalutamide (ENZ), and control groups. Sulforhodamine B assay, colony formation assessment, organoids culture system, and the CCK8 assay were used for detecting proliferation. Western blot assay was processed to detect the expression of androgen receptor (AR), ferroptosis, and apoptosis-related genes. Flow cytometry was applied to measure the intracellular ROS levels. ELISA was performed to determine the cellular oxidized glutathione (GSSG) and malondialdehyde (MDA) levels. RT-qPCR was conducted to detect the mRNA expression of genes in AR signaling. BODIPYTM™ 581/591 was processed for detection of intracellular lipid peroxidation levels. The interaction of AR with other translational factor complex proteins was explored using Co-immunoprecipitation (Co-IP), and the chromatin immunoprecipitation (ChIP) assay was performed to detect the binding of AR-involved translational complex to downstream genes promoter. Luciferase reporter assay was conducted to examine the translation activity of GPX4 promoter, and immunohistochemistry (IHC) was conducted to analyze the levels of c-MYC, Ki-67 and AR in TQB3720-treated cancer tissues. Results: Here, we found TQB3720 inhibits the growth of prostate cancer in vitro and in vivo. TQB3720 treatment induced intracellular levels of GSSG and MDA significantly, by which hints AR antagonist caused ferroptosis-related cell death. Moreover, molecular evidence shown TQB3720 regulates downstream of AR signaling by binding AR resulting in inhibition of AR entry into the nucleus. Additional, we also proved that TQB3720 abrogates the interaction between AR and SP1 and leads to decrease GPX4 transcription. Conclusion: TQB3720 promotes ferroptosis in prostate cancer cells by reducing the AR/SP1 transcriptional complex binding to GPX4 promoter. As a result, it is suggested to be a potential drug for clinic prostate cancer treatment.
Keywords: GPx4; TQB3720; androgen receptor; ferroptosis; prostate cancer.
Copyright © 2023 Zhang, Xie, Zhang, Yin, Zhang, Zhang, Chen, Yu, Qiu, Zhao, Guo and Zhuang.
Conflict of interest statement
Author DY was employed by the company Chia Tai Tianqing Pharmaceutical Group Co., Ltd. The remaining authors declare that the research was conducted in the absence of any commercial or financial relationships that could be construed as a potential conflict of interest.
Figures






References
-
- Bassetto M., Ferla S., Pertusati F., Kandil S., Westwell A. D., Brancale A., et al. (2016). Design and synthesis of novel bicalutamide and enzalutamide derivatives as antiproliferative agents for the treatment of prostate cancer. Eur. J. Med. Chem. 118, 230–243. 10.1016/j.ejmech.2016.04.052 - DOI - PubMed
-
- Chen P. H., Tsao Y. P., Wang C. C., Chen S. L. (2008). Nuclear receptor interaction protein, a coactivator of androgen receptors (AR), is regulated by AR and Sp1 to feed forward and activate its own gene expression through AR protein stability. Nucleic Acids Res. 36 (1), 51–66. 10.1093/nar/gkm942 - DOI - PMC - PubMed
LinkOut - more resources
Full Text Sources
Research Materials