A multiplex inhalation platform to model in situ like aerosol delivery in a breathing lung-on-chip
- PMID: 36959848
- PMCID: PMC10029733
- DOI: 10.3389/fphar.2023.1114739
A multiplex inhalation platform to model in situ like aerosol delivery in a breathing lung-on-chip
Erratum in
- 
  
  Erratum: A multiplex inhalation platform to model in situ like aerosol delivery in a breathing lung-on-chip.Front Pharmacol. 2023 Jun 5;14:1229313. doi: 10.3389/fphar.2023.1229313. eCollection 2023. Front Pharmacol. 2023. PMID: 37342594 Free PMC article.
Abstract
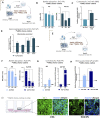
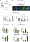
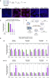
Prolonged exposure to environmental respirable toxicants can lead to the development and worsening of severe respiratory diseases such as asthma, chronic obstructive pulmonary disease (COPD) and fibrosis. The limited number of FDA-approved inhaled drugs for these serious lung conditions has led to a shift from in vivo towards the use of alternative in vitro human-relevant models to better predict the toxicity of inhaled particles in preclinical research. While there are several inhalation exposure models for the upper airways, the fragile and dynamic nature of the alveolar microenvironment has limited the development of reproducible exposure models for the distal lung. Here, we present a mechanistic approach using a new generation of exposure systems, the Cloud α AX12. This novel in vitro inhalation tool consists of a cloud-based exposure chamber (VITROCELL) that integrates the breathing AXLung-on-chip system (AlveoliX). The ultrathin and porous membrane of the AX12 plate was used to create a complex multicellular model that enables key physiological culture conditions: the air-liquid interface (ALI) and the three-dimensional cyclic stretch (CS). Human-relevant cellular models were established for a) the distal alveolar-capillary interface using primary cell-derived immortalized alveolar epithelial cells (AXiAECs), macrophages (THP-1) and endothelial (HLMVEC) cells, and b) the upper-airways using Calu3 cells. Primary human alveolar epithelial cells (AXhAEpCs) were used to validate the toxicity results obtained from the immortalized cell lines. To mimic in vivo relevant aerosol exposures with the Cloud α AX12, three different models were established using: a) titanium dioxide (TiO2) and zinc oxide nanoparticles b) polyhexamethylene guanidine a toxic chemical and c) an anti-inflammatory inhaled corticosteroid, fluticasone propionate (FL). Our results suggest an important synergistic effect on the air-blood barrier sensitivity, cytotoxicity and inflammation, when air-liquid interface and cyclic stretch culture conditions are combined. To the best of our knowledge, this is the first time that an in vitro inhalation exposure system for the distal lung has been described with a breathing lung-on-chip technology. The Cloud α AX12 model thus represents a state-of-the-art pre-clinical tool to study inhalation toxicity risks, drug safety and efficacy.
Keywords: COPD; aerosolized drug delivery; air-liquid interface; cyclic stretch; inhalation therapeutics; lung-on-chip; nanoparticles; toxicity assessments.
Copyright © 2023 Sengupta, Dorn, Jamshidi, Schwob, Hassan, De Maddalena, Hugi, Stucki, Dorn, Marti, Wisser, Stucki, Krebs, Hobi and Guenat.
Conflict of interest statement
OG, NH, and JS hold equity in AlveoliX AG. LM, AH, NH, and JS are employed by AlveoliX. OW and TK are employed by VITROCELL Systems GmbH. The remaining authors declare that the research was conducted without any commercial or financial relationships that could be construed as a potential conflict of interest.
Figures
 
              
              
              
              
                
                
                 
              
              
              
              
                
                
                 
              
              
              
              
                
                
                 
              
              
              
              
                
                
                 
              
              
              
              
                
                
                 
              
              
              
              
                
                
                 
              
              
              
              
                
                
                References
- 
    - Abdulnasser Harfoush S., Hannig M., Le D. D., Heck S., Leitner M., Omlor A. J., et al. (2020). High-dose intranasal application of titanium dioxide nanoparticles induces the systemic uptakes and allergic airway inflammation in asthmatic mice. Respir. Res. 21 (1), 168. 10.1186/s12931-020-01386-0 - DOI - PMC - PubMed
 
- 
    - Adegunsoye D., Rafeq S. (2019). Toxic inhalational lung injury. Pulmonology Advisor. Available at: https://www.pulmonologyadvisor.com/home/decision-support-in-medicine/pul...December 2, 2022).
 
- 
    - Adeola F. O. (2021). Global impact of chemicals and toxic substances on human health and the environment. Handb. Glob. Health, 2227–2256. 10.1007/978-3-030-45009-0_96 - DOI
 
- 
    - Animal Wellness Action (2022). Biden signs five animal protection measures into law. Washington DC, USA: GlobeNewswire News Room. Available at: https://www.globenewswire.com/en/news-release/2022/12/30/2581290/0/en/Bi....
 
 
        