The DACH1 gene is frequently deleted in prostate cancer, restrains prostatic intraepithelial neoplasia, decreases DNA damage repair, and predicts therapy responses
- PMID: 37095257
- PMCID: PMC10238272
- DOI: 10.1038/s41388-023-02668-9
The DACH1 gene is frequently deleted in prostate cancer, restrains prostatic intraepithelial neoplasia, decreases DNA damage repair, and predicts therapy responses
Abstract
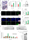
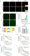
Prostate cancer (PCa), the second leading cause of death in American men, includes distinct genetic subtypes with distinct therapeutic vulnerabilities. The DACH1 gene encodes a winged helix/Forkhead DNA-binding protein that competes for binding to FOXM1 sites. Herein, DACH1 gene deletion within the 13q21.31-q21.33 region occurs in up to 18% of human PCa and was associated with increased AR activity and poor prognosis. In prostate OncoMice, prostate-specific deletion of the Dach1 gene enhanced prostatic intraepithelial neoplasia (PIN), and was associated with increased TGFβ activity and DNA damage. Reduced Dach1 increased DNA damage in response to genotoxic stresses. DACH1 was recruited to sites of DNA damage, augmenting recruitment of Ku70/Ku80. Reduced Dach1 expression was associated with increased homology directed repair and resistance to PARP inhibitors and TGFβ kinase inhibitors. Reduced Dach1 expression may define a subclass of PCa that warrants specific therapies.
© 2023. The Author(s).
Conflict of interest statement
RGP holds ownership interests in CytoDyn, EcoGenome, StromaGenesis, ioROC, Shenandoah and LightSeed, Inc. RGP additionally holds ownership interests (value unknown) for several patents and submitted patent applications. The other authors declare no competing interests.
Figures







Update of
-
The DACH1 gene is frequently deleted in prostate cancer, restrains prostatic intraepithelial neoplasia, decreases DNA damage repair, and predicts therapy responses.Res Sq [Preprint]. 2023 Jan 10:rs.3.rs-2423179. doi: 10.21203/rs.3.rs-2423179/v1. Res Sq. 2023. Update in: Oncogene. 2023 Jun;42(22):1857-1873. doi: 10.1038/s41388-023-02668-9. PMID: 36712010 Free PMC article. Updated. Preprint.
References
Publication types
MeSH terms
Substances
Grants and funding
LinkOut - more resources
Full Text Sources
Medical
Molecular Biology Databases
Research Materials
Miscellaneous