Degradation of neurodegenerative disease-associated TDP-43 aggregates and oligomers via a proteolysis-targeting chimera
- PMID: 37101169
- PMCID: PMC10131537
- DOI: 10.1186/s12929-023-00921-7
Degradation of neurodegenerative disease-associated TDP-43 aggregates and oligomers via a proteolysis-targeting chimera
Abstract
Background: Amyotrophic lateral sclerosis (ALS) associated with TAR DNA-binding protein 43 (TDP-43) aggregation has been considered as a lethal and progressive motor neuron disease. Recent studies have shown that both C-terminal TDP-43 (C-TDP-43) aggregates and oligomers were neurotoxic and pathologic agents in ALS and frontotemporal lobar degeneration (FTLD). However, misfolding protein has long been considered as an undruggable target by applying conventional inhibitors, agonists, or antagonists. To provide this unmet medical need, we aim to degrade these misfolding proteins by designing a series of proteolysis targeting chimeras (PROTACs) against C-TDP-43.
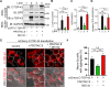
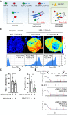
Methods: By applying filter trap assay, western blotting, and microscopy imaging, the degradation efficiency of C-TDP-43 aggregates was studied in Neuro-2a cells overexpressing eGFP-C-TDP-43 or mCherry-C-TDP-43. The cell viability was characterized by alarmarBlue assay. The beneficial and disaggregating effects of TDP-43 PROTAC were examined with the YFP-C-TDP-43 transgenic C. elegans by motility assay and confocal microscopy. The impact of TDP-43 PROTAC on C-TDP-43 oligomeric intermediates was monitored by fluorescence lifetime imaging microscopy and size exclusion chromatography in the Neuro-2a cells co-expressing eGFP-C-TDP-43 and mCherry-C-TDP-43.
Results: Four PROTACs with different linker lengths were synthesized and characterized. Among these chimeras, PROTAC 2 decreased C-TDP-43 aggregates and relieved C-TDP-43-induced cytotoxicity in Neuro-2a cells without affecting endogenous TDP-43. We showed that PROTAC 2 bound to C-TDP-43 aggregates and E3 ligase to initiate ubiquitination and proteolytic degradation. By applying advanced microscopy, it was further shown that PROTAC 2 decreased the compactness and population of C-TDP-43 oligomers. In addition to cellular model, PROTAC 2 also improved the motility of transgenic C. elegans by reducing the C-TDP-43 aggregates in the nervous system.
Conclusions: Our study demonstrated the dual-targeting capacity of the newly-designed PROTAC 2 against both C-TDP-43 aggregates and oligomers to reduce their neurotoxicity, which shed light on the potential drug development for ALS as well as other neurodegenerative diseases.
Keywords: Aggregate and oligomer; Amyotrophic lateral sclerosis; Neurodegenerative diseases; PROTACs; Protein degradation; TDP-43 cytotoxicity; Transgenic C. elegans.
© 2023. The Author(s).
Conflict of interest statement
The authors declare that they have no competing interests.
Figures
References
MeSH terms
Substances
Grants and funding
LinkOut - more resources
Full Text Sources
Medical
Miscellaneous
