Inflammatory Response and Exosome Biogenesis of Choroid Plexus Organoids Derived from Human Pluripotent Stem Cells
- PMID: 37108817
- PMCID: PMC10146825
- DOI: 10.3390/ijms24087660
Inflammatory Response and Exosome Biogenesis of Choroid Plexus Organoids Derived from Human Pluripotent Stem Cells
Abstract
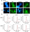
The choroid plexus (ChP) is a complex structure in the human brain that is responsible for the secretion of cerebrospinal fluid (CSF) and forming the blood-CSF barrier (B-CSF-B). Human-induced pluripotent stem cells (hiPSCs) have shown promising results in the formation of brain organoids in vitro; however, very few studies to date have generated ChP organoids. In particular, no study has assessed the inflammatory response and the extracellular vesicle (EV) biogenesis of hiPSC-derived ChP organoids. In this study, the impacts of Wnt signaling on the inflammatory response and EV biogenesis of ChP organoids derived from hiPSCs was investigated. During days 10-15, bone morphogenetic protein 4 was added along with (+/-) CHIR99021 (CHIR, a small molecule GSK-3β inhibitor that acts as a Wnt agonist). At day 30, the ChP organoids were characterized by immunocytochemistry and flow cytometry for TTR (~72%) and CLIC6 (~20%) expression. Compared to the -CHIR group, the +CHIR group showed an upregulation of 6 out of 10 tested ChP genes, including CLIC6 (2-fold), PLEC (4-fold), PLTP (2-4-fold), DCN (~7-fold), DLK1 (2-4-fold), and AQP1 (1.4-fold), and a downregulation of TTR (0.1-fold), IGFBP7 (0.8-fold), MSX1 (0.4-fold), and LUM (0.2-0.4-fold). When exposed to amyloid beta 42 oligomers, the +CHIR group had a more sensitive response as evidenced by the upregulation of inflammation-related genes such as TNFα, IL-6, and MMP2/9 when compared to the -CHIR group. Developmentally, the EV biogenesis markers of ChP organoids showed an increase over time from day 19 to day 38. This study is significant in that it provides a model of the human B-CSF-B and ChP tissue for the purpose of drug screening and designing drug delivery systems to treat neurological disorders such as Alzheimer's disease and ischemic stroke.
Keywords: Wnt signaling; choroid plexus organoids; extracellular vesicles; human pluripotent stem cells; inflammatory response.
Conflict of interest statement
No competing financial interest exist.
Figures
References
-
- Jacob F., Pather S.R., Huang W.K., Zhang F., Wong S.Z.H., Zhou H., Cubitt B., Fan W., Chen C.Z., Xu M., et al. Human Pluripotent Stem Cell-Derived Neural Cells and Brain Organoids Reveal SARS-CoV-2 Neurotropism Predominates in Choroid Plexus Epithelium. Cell Stem Cell. 2020;27:937–950.e939. doi: 10.1016/j.stem.2020.09.016. - DOI - PMC - PubMed
-
- Zhao J., Fu Y., Yamazaki Y., Ren Y., Davis M.D., Liu C.C., Lu W., Wang X., Chen K., Cherukuri Y., et al. APOE4 exacerbates synapse loss and neurodegeneration in Alzheimer’s disease patient iPSC-derived cerebral organoids. Nat. Commun. 2020;11:5540. doi: 10.1038/s41467-020-19264-0. - DOI - PMC - PubMed
MeSH terms
Substances
Grants and funding
LinkOut - more resources
Full Text Sources
Research Materials
Miscellaneous
