Hypothalamic Supramammillary Nucleus Selectively Excites Hippocampal CA3 Interneurons to Suppress CA3 Pyramidal Neuron Activity
- PMID: 37117012
- PMCID: PMC10286942
- DOI: 10.1523/JNEUROSCI.1910-22.2023
Hypothalamic Supramammillary Nucleus Selectively Excites Hippocampal CA3 Interneurons to Suppress CA3 Pyramidal Neuron Activity
Abstract
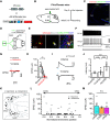
A key mode of neuronal communication between distant brain regions is through excitatory synaptic transmission mediated by long-range glutamatergic projections emitted from principal neurons. The long-range glutamatergic projection normally forms numerous en passant excitatory synapses onto both principal neurons and interneurons along its path. Under physiological conditions, the monosynaptic excitatory drive onto postsynaptic principal neurons outweighs disynaptic feedforward inhibition, with the net effect of depolarizing principal neurons. In contrast with this conventional doctrine, here we report that a glutamatergic projection from the hypothalamic supramammillary nucleus (SuM) largely evades postsynaptic pyramidal neurons (PNs), but preferentially target interneurons in the hippocampal CA3 region to predominantly provide feedforward inhibition. Using viral-based retrograde and anterograde tracing and ChannelRhodopsin2 (ChR2)-assisted patch-clamp recording in mice of either sex, we show that SuM projects sparsely to CA3 and provides minimal excitation onto CA3 PNs. Surprisingly, despite its sparse innervation, the SuM input inhibits all CA3 PNs along the transverse axis. Further, we find that SuM provides strong monosynaptic excitation onto CA3 parvalbumin-expressing interneurons evenly along the transverse axis, which likely mediates the SuM-driven feedforward inhibition. Together, our results demonstrate that a novel long-range glutamatergic pathway largely evades principal neurons, but rather preferentially innervates interneurons in a distant brain region to suppress principal neuron activity. Moreover, our findings reveal a new means by which SuM regulates hippocampal activity through SuM-to-CA3 circuit, independent of the previously focused projections from SuM to CA2 or dentate gyrus.SIGNIFICANCE STATEMENT The dominant mode of neuronal communication between brain regions is the excitatory synaptic transmission mediated by long-range glutamatergic projections, which form en passant excitatory synapses onto both pyramidal neurons and interneurons along its path. Under normal conditions, the excitation onto postsynaptic neurons outweighs feedforward inhibition, with the net effect of depolarization. In contrast with this conventional doctrine, here we report that a glutamatergic input from hypothalamic supramammillary nucleus (SuM) largely evades PNs but selectively targets interneurons to almost exclusively provide disynaptic feedforward inhibition onto hippocampal CA3 PNs. Thus, our findings reveal a novel subcortical-hippocampal circuit that enables SuM to regulate hippocampal activity via SuM-CA3 circuit, independent of its projections to CA2 or dentate gyrus.
Keywords: CA3; dentate gyrus; hippocampus; inhibition; parvalbumin interneuron; supramammillary nucleus.
Copyright © 2023 the authors.
Figures









References
Publication types
MeSH terms
Grants and funding
LinkOut - more resources
Full Text Sources
Molecular Biology Databases
Research Materials
Miscellaneous