Phylodynamics of SARS-CoV-2 in France, Europe, and the world in 2020
- PMID: 37159510
- PMCID: PMC10179682
- DOI: 10.7554/eLife.82538
Phylodynamics of SARS-CoV-2 in France, Europe, and the world in 2020
Abstract
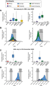
Although France was one of the most affected European countries by the COVID-19 pandemic in 2020, the dynamics of severe acute respiratory syndrome coronavirus 2 (SARS-CoV-2) movement within France, but also involving France in Europe and in the world, remain only partially characterized in this timeframe. Here, we analyzed GISAID deposited sequences from January 1 to December 31, 2020 (n = 638,706 sequences at the time of writing). To tackle the challenging number of sequences without the bias of analyzing a single subsample of sequences, we produced 100 subsamples of sequences and related phylogenetic trees from the whole dataset for different geographic scales (worldwide, European countries, and French administrative regions) and time periods (from January 1 to July 25, 2020, and from July 26 to December 31, 2020). We applied a maximum likelihood discrete trait phylogeographic method to date exchange events (i.e., a transition from one location to another one), to estimate the geographic spread of SARS-CoV-2 transmissions and lineages into, from and within France, Europe, and the world. The results unraveled two different patterns of exchange events between the first and second half of 2020. Throughout the year, Europe was systematically associated with most of the intercontinental exchanges. SARS-CoV-2 was mainly introduced into France from North America and Europe (mostly by Italy, Spain, the United Kingdom, Belgium, and Germany) during the first European epidemic wave. During the second wave, exchange events were limited to neighboring countries without strong intercontinental movement, but Russia widely exported the virus into Europe during the summer of 2020. France mostly exported B.1 and B.1.160 lineages, respectively, during the first and second European epidemic waves. At the level of French administrative regions, the Paris area was the main exporter during the first wave. But, for the second epidemic wave, it equally contributed to virus spread with Lyon area, the second most populated urban area after Paris in France. The main circulating lineages were similarly distributed among the French regions. To conclude, by enabling the inclusion of tens of thousands of viral sequences, this original phylodynamic method enabled us to robustly describe SARS-CoV-2 geographic spread through France, Europe, and worldwide in 2020.
Keywords: COVID-19; France; SARS-CoV-2; epidemiology; evolutionary biology; genomic epidemiology; global health; maximum likelihood; phylodynamics; viruses.
© 2023, Coppée et al.
Conflict of interest statement
RC, FB, AJ, VL, VF, AF, LD, CC, SL, KZ, VC, DD, AM, BV, AB No competing interests declared
Figures

















Update of
- doi: 10.1101/2022.08.10.22278636
References
-
- Bernard Stoecklin S, Rolland P, Silue Y, Mailles A, Campese C, Simondon A, Mechain M, Meurice L, Nguyen M, Bassi C, Yamani E, Behillil S, Ismael S, Nguyen D, Malvy D, Lescure FX, Georges S, Lazarus C, Tabaï A, Stempfelet M, Enouf V, Coignard B, Levy-Bruhl D, Investigation team First cases of coronavirus disease 2019 (COVID-19) in France: surveillance, investigations and control measures, January 2020. Euro Surveillance. 2020;25:2000094. doi: 10.2807/1560-7917.ES.2020.25.6.2000094. - DOI - PMC - PubMed
-
- Danesh G, Elie B, Michalakis Y, Sofonea MT, Bal A, Behillil S, Destras G, Boutolleau D, Burrel S, Marcelin AG, Plantier JC, Thibault V, Simon-Loriere E, van der Werf S, Lina B, Josset L, Enouf V, Alizon S. Early Phylodynamics Analysis of the COVID-19 Epidemic in France. bioRxiv. 2020 doi: 10.1101/2020.06.03.20119925. - DOI
Publication types
MeSH terms
LinkOut - more resources
Full Text Sources
Medical
Miscellaneous