Skip to main page content
U.S. flag

An official website of the United States government

Dot gov

The .gov means it’s official.
Federal government websites often end in .gov or .mil. Before sharing sensitive information, make sure you’re on a federal government site.

Https

The site is secure.
The https:// ensures that you are connecting to the official website and that any information you provide is encrypted and transmitted securely.

Access keys NCBI Homepage MyNCBI Homepage Main Content Main Navigation
[Preprint]. 2023 Jul 16:2023.07.13.23292633.
doi: 10.1101/2023.07.13.23292633.

High-Dimensional Single-Cell Multimodal Landscape of Human Carotid Atherosclerosis

Affiliations

High-Dimensional Single-Cell Multimodal Landscape of Human Carotid Atherosclerosis

Alexander C Bashore et al. medRxiv. .

Update in

  • High-Dimensional Single-Cell Multimodal Landscape of Human Carotid Atherosclerosis.
    Bashore AC, Yan H, Xue C, Zhu LY, Kim E, Mawson T, Coronel J, Chung A, Sachs N, Ho S, Ross LS, Kissner M, Passegué E, Bauer RC, Maegdefessel L, Li M, Reilly MP. Bashore AC, et al. Arterioscler Thromb Vasc Biol. 2024 Apr;44(4):930-945. doi: 10.1161/ATVBAHA.123.320524. Epub 2024 Feb 22. Arterioscler Thromb Vasc Biol. 2024. PMID: 38385291 Free PMC article.

Abstract

Background: Atherosclerotic plaques are complex tissues composed of a heterogeneous mixture of cells. However, we have limited understanding of the comprehensive transcriptional and phenotypical landscape of the cells within these lesions.

Methods: To characterize the landscape of human carotid atherosclerosis in greater detail, we combined cellular indexing of transcriptomes and epitopes by sequencing (CITE-seq) and single-cell RNA sequencing (scRNA-seq) to classify all cell types within lesions (n=21; 13 symptomatic) to achieve a comprehensive multimodal understanding of the cellular identities of atherosclerosis and their association with clinical pathophysiology.

Results: We identified 25 distinct cell populations each having a unique multi-omic signature, including macrophages, T cells, NK cells, mast cells, B cells, plasma cells, neutrophils, dendritic cells, endothelial cells, fibroblasts, and smooth muscle cells (SMCs). Within the macrophage populations, we identified 2 proinflammatory subsets that were enriched in IL1B or C1Q expression, 2 distinct TREM2 positive foam cell subsets, one of which also expressed inflammatory genes, as well as subpopulations displaying a proliferative gene expression signature and one expressing SMC-specific genes and upregulation of fibrotic pathways. An in-depth characterization uncovered several subsets of SMCs and fibroblasts, including a SMC-derived foam cell. We localized this foamy SMC to the deep intima of coronary atherosclerotic lesions. Using CITE-seq data, we also developed the first flow cytometry panel, using cell surface proteins CD29, CD142, and CD90, to isolate SMC-derived cells from lesions. Last, we found that the proportion of efferocytotic macrophages, classically activated endothelial cells, contractile and modulated SMC-derived cell types were reduced, and inflammatory SMCs were enriched in plaques of clinically symptomatic vs. asymptomatic patients.

Conclusions: Our multimodal atlas of cell populations within atherosclerosis provides novel insights into the diversity, phenotype, location, isolation, and clinical relevance of the unique cellular composition of human carotid atherosclerosis. This facilitates both the mapping of cardiovascular disease susceptibility loci to specific cell types as well as the identification of novel molecular and cellular therapeutic targets for treatment of the disease.

PubMed Disclaimer

Figures

Figure 1.
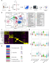
Figure 1.. Multiomic analysis of human carotid atherosclerosis identifies 25 distinct cell populations.
(A) Experimental design. (B) UMAP visualization of clustering revealed 25 cell populations. (C) Canonical Proteins to identify macrophages, T cells, NK cells, B Cells, Plasma Cells, Mast Cells, Neutrophils, dendritic cells, and endothelial cells. (D) Canonical Genes to identify SMCs and Fibroblasts. (E) Distribution of each major subclass across all samples.
Figure 2.
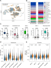
Figure 2.. Multimodal biomarkers of cells within carotid atherosclerotic plaques.
(A) Heatmap of all cell types identified in carotid atherosclerosis. Markers include top 10 mRNA (Left) and top 10 protein (Right) features identified by differential expression. (B) Feature plots displaying unique protein markers for SMCs (Top) and fibroblasts (bottom). (C) Flow cytometry validation of predicted protein markers for SMC 1–3, modulated SMC, and fibroblasts. (D) Feature plots displaying proteins to differentiate endothelial cell 1 and endothelial cell 2. (E) Pathway analysis comparing endothelial cell 1 and endothelial 2 using genes from differential expression analysis.
Figure 3.
Figure 3.. Cerebrovascular events are associated with alterations in the distribution of certain cell populations.
(A) UMAP colored by clinical status. (B) Vertical bar graph showing proportion of all clusters by clinical status. (C) Box Plots showing distribution of select cell populations including macrophage 1, endothelial cell 1, SMC 2, SMC 3, and modulated SMC. (D) Gene scoring analysis comparing senescence in macrophage clusters in asymptomatic and symptomatic plaques. (E) Gene scoring analysis comparing glycolysis in SMC and fibroblast clusters in asymptomatic and symptomatic plaques.
Figure 4.
Figure 4.. Sub-clustering analysis of myeloid cells reveals further macrophage phenotypic and functional heterogeneity.
(A) Sub-clustering analysis of myeloid cells. Macrophage 1–5, pDC, and cDC clusters were selected from the initial clustering analysis, revealing 10 clusters. (B) Heatmap showing top upregulated pathways for each macrophage subpopulation based on top DE genes. (C) Heatmap showing top predicted transcriptional regulators for each macrophage subpopulation. (D) UMAP overlaying expression of common M1 and M2 signatures (left), and violin plots quantifying median expression for each macrophage subpopulation. (E) Gene scoring analysis for inflammasome activation, DNA damage, and efferocytosis across macrophage subpopulations.
Figure 5.
Figure 5.. Sub-clustering of SMC and Fibroblasts reveals distinct subpopulations.
(A) Sub-clustering analysis of SMC and fibroblasts. SMC 1–3, modulated SMC, and fibroblast clusters were selected from the initial analysis, revealing 10 clusters. (B) Dotplot showing expression of classic SMC genes with corresponding phenotypes. (C) Radar plot showing pathways for SMCs obtained from DE genes. (D) Radar plot showing pathways for fibroblasts obtained from DE genes. (E) Immunohistochemistry staining targeting foamy SMC markers in coronary artery section. DAPI (blue), Smoothelin (green), LipidTOX (red), and CD90 (magenta). White arrows indicate Smoothelin+LipidTOX+CD90+ cells in neointima region of lesion. n=1. (F) Box plots showing distribution of select cell populations including foamy SMC, minor SMC 2, and fibromyocyte comparing asymptomatic and symptomatic plaques.

References

    1. Libby P. The changing landscape of atherosclerosis. Nature 592, 524–533 (2021). - PubMed
    1. Bentzon J.F., Otsuka F., Virmani R. & Falk E. Mechanisms of plaque formation and rupture. Circ Res 114, 1852–1866 (2014). - PubMed
    1. Burke A.P., et al. Coronary risk factors and plaque morphology in men with coronary disease who died suddenly. N Engl J Med 336, 1276–1282 (1997). - PubMed
    1. Finn A.V., Nakano M., Narula J., Kolodgie F.D. & Virmani R. Concept of vulnerable/unstable plaque. Arterioscler Thromb Vasc Biol 30, 1282–1292 (2010). - PubMed
    1. Aragam K.G., et al. Discovery and systematic characterization of risk variants and genes for coronary artery disease in over a million participants. Nat Genet 54, 1803–1815 (2022). - PMC - PubMed

Publication types