Skip to main page content
U.S. flag

An official website of the United States government

Dot gov

The .gov means it’s official.
Federal government websites often end in .gov or .mil. Before sharing sensitive information, make sure you’re on a federal government site.

Https

The site is secure.
The https:// ensures that you are connecting to the official website and that any information you provide is encrypted and transmitted securely.

Access keys NCBI Homepage MyNCBI Homepage Main Content Main Navigation
. 2023 Sep;72(9):1631-1634.
doi: 10.1136/gutjnl-2022-328309. Epub 2022 Sep 5.

British Society of Gastroenterology interim framework for addressing the COVID-19-related backlog in inflammatory bowel disease colorectal cancer surveillance

Collaborators, Affiliations

British Society of Gastroenterology interim framework for addressing the COVID-19-related backlog in inflammatory bowel disease colorectal cancer surveillance

Antonia Md Churchhouse et al. Gut. 2023 Sep.
No abstract available

Keywords: COVID-19; IBD; SURVEILLANCE.

PubMed Disclaimer

Conflict of interest statement

Competing interests: AC reports grants from the Wellcome Trust and royalties from Elsevier all outside the submitted work. VM reports personal speaker fees from Takeda UK, and meeting and travel grants from Dr Falk Pharma (UK), Janssen-Cilag, Takeda UK, all outside the submitted work. CS reports consulting fees from Ferring, personal speaker fees from Takeda, Janssen, Abbvie, Tillotts, Norgine, Fresenius Kabi, meeting and travel grants from Tillots, Abbvie, Janssen, and advisory board fees from Galapagos, AbbVie, Arena, Janssen, Fresenius Kabi all outside the submitted work. CL reports grants from Genentech, grants and personal fees from Janssen, grants and personal fees from Takeda, grants from AbbVie, personal fees from Ferring, grants from Eli Lilly, grants from Pfizer, grants from Roche, grants from UCB Biopharma, grants from Sanofi Aventis, grants from Biogen IDEC, grants from Orion OYJ, personal fees from Dr Falk Pharma, grants from AstraZeneca, outside the submitted work. IP reports speaker fees from Olympus, Boston Scientific, and Dr Falk outside the submitted work. SD reports grants from The Helmsley Charitable Trust, Edinburgh and Lothians Health Foundation, Pathological Society of Great Britain and Northern Ireland, Lord Leonard and Lady Estelle Wolfson Foundation, consulting fees from Abbvie, personal speaker fees from Janssen and Takeda, and meeting and travel grants from Janssen, Takeda and Dr Falk, all outside the submitted work.

Figures

Figure 1
Figure 1
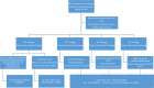
Proposed algorithm for the management of patients currently on moderate to low risk IBD surveillance waiting list where significant delays to surveillance are experienced. A faecal calprotectin threshold of >250 µg/g to indicate disease activity is based on consensus and published evidence. A three-point colonoscopy indicates a 45-minute procedure. 1st DR, first degree relative; CRC, colorectal cancer;FH, family history; IBD, inflammatory bowel disease; PSC, primary sclerosing cholangitis; qFIT, quantitative Faecal Immunochemical Test for haemoglobin

References

    1. Jones G-R, Lyons M, Plevris N, et al. . Ibd prevalence in Lothian, Scotland, derived by capture-recapture methodology. Gut 2019;68:1953–60. 10.1136/gutjnl-2019-318936 - DOI - PMC - PubMed
    1. Ravindran S, Bassett P, Shaw T. National census of UK endoscopy services in 20190:flgastro-2020-101538. Frontline Gastroenterol 2021;12:451–60. 10.1136/flgastro-2020-101538 - DOI - PMC - PubMed
    1. Stjärngrim J, Ekbom A, Hammar U, et al. . Rates and characteristics of postcolonoscopy colorectal cancer in the Swedish IBD population: what are the differences from a non-IBD population? Gut 2019;68:1588–96. 10.1136/gutjnl-2018-316651 - DOI - PubMed
    1. The British Society of Gastroenterology . Bsg rationale around current advice to all endoscopy units | the British Society of gastroenterology, 2020. Available: https://www.bsg.org.uk/covid-19-advice/bsg-rationale-around-current-advi... [Accessed 19 May 2021].
    1. Rutter MD, Brookes M, Lee TJ, et al. . Impact of the COVID-19 pandemic on UK endoscopic activity and cancer detection: a national endoscopy database analysis. Gut 2021;70:537–43. 10.1136/gutjnl-2020-322179 - DOI - PubMed

MeSH terms