Novel Pharmacological Targets of Post-Traumatic Stress Disorders
- PMID: 37629588
- PMCID: PMC10455314
- DOI: 10.3390/life13081731
Novel Pharmacological Targets of Post-Traumatic Stress Disorders
Abstract
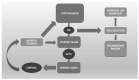
Post-traumatic stress disorder (PTSD) is a psychopathological condition with a heterogeneous clinical picture that is complex and challenging to treat. Its multifaceted pathophysiology still remains an unresolved question and certainly contributes to this issue. The pharmacological treatment of PTSD is mainly empirical and centered on the serotonergic system. Since the therapeutic response to prescribed drugs targeting single symptoms is generally inconsistent, there is an urgent need for novel pathogenetic hypotheses, including different mediators and pathways. This paper was conceived as a narrative review with the aim of debating the current pharmacological treatment of PTSD and further highlighting prospective targets for future drugs. The authors accessed some of the main databases of scientific literature available and selected all the papers that fulfilled the purpose of the present work. The results showed that most of the current pharmacological treatments for PTSD are symptom-based and show only partial benefits; this largely reflects the limited knowledge of its neurobiology. Growing, albeit limited, data suggests that the hypothalamic-pituitary-adrenal axis, opioids, glutamate, cannabinoids, oxytocin, neuropeptide Y, and microRNA may play a role in the development of PTSD and could be targeted for novel treatments. Indeed, recent research indicates that examining different pathways might result in the development of novel and more efficient drugs.
Keywords: PTSD; cannabinoids; glutamate; hypothalamic-pituitary-adrenal axis; microRNA; opioids; oxytocin; pharmacological treatment.
Conflict of interest statement
The authors declare no conflict of interest.
Figures




References
-
- American Psychiatric Association . Diagnostic and Statistical Manual of Mental Disorders, Text Revision DSM-5-TR. 5th ed. American Psychiatric Association; Washington, DC, USA: 2022.
-
- Barbara Young Welke . Recasting American Liberty: Gender, Race, Law, and the Railroad Revolution, 1865–1920. Cambridge University Press; Cambridge: UK; New York, NY, USA, 2001.
-
- Birmes P., Hatton L., Brunet A., Schmitt L. Early historical literature for post-traumatic symptomatology. Stress Health. 2003;19:17–26. doi: 10.1002/smi.952. - DOI
Publication types
LinkOut - more resources
Full Text Sources