Gastrin attenuates sepsis-induced myocardial dysfunction by down-regulation of TLR4 expression in macrophages
- PMID: 37719375
- PMCID: PMC10502292
- DOI: 10.1016/j.apsb.2023.06.012
Gastrin attenuates sepsis-induced myocardial dysfunction by down-regulation of TLR4 expression in macrophages
Abstract
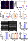
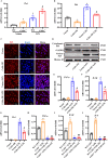
Myocardial dysfunction is the most serious complication of sepsis. Sepsis-induced myocardial dysfunction (SMD) is often associated with gastrointestinal dysfunction, but its pathophysiological significance remains unclear. The present study found that patients with SMD had higher plasma gastrin concentrations than those without SMD. In mice, knockdown of the gastrin receptor, cholecystokinin B receptor (Cckbr), aggravated lipopolysaccharide (LPS)-induced cardiac dysfunction and increased inflammation in the heart, whereas the intravenous administration of gastrin ameliorated SMD and cardiac injury. Macrophage infiltration plays a significant role in SMD because depletion of macrophages by the intravenous injection of clodronate liposomes, 48 h prior to LPS administration, alleviated LPS-induced cardiac injury in Cckbr-deficient mice. The intravenous injection of bone marrow macrophages (BMMs) overexpressing Cckbr reduced LPS-induced myocardial dysfunction. Furthermore, gastrin treatment inhibited toll-like receptor 4 (TLR4) expression through the peroxisome proliferator-activated receptor α (PPAR-α) signaling pathway in BMMs. Thus, our findings provide insights into the mechanism of the protective role of gastrin/CCKBR in SMD, which could be used to develop new treatment modalities for SMD.
Keywords: Cholecystokinin B receptor; Gastrin; Inflammation; Lipopolysaccharide; Macrophage; Peroxisome proliferators-activated receptor α; Sepsis-induced myocardial dysfunction; Toll-like receptor 4.
© 2023 Chinese Pharmaceutical Association and Institute of Materia Medica, Chinese Academy of Medical Sciences. Production and hosting by Elsevier B.V.
Conflict of interest statement
The authors declare no conflicts of interest.
Figures
References
LinkOut - more resources
Full Text Sources
